快訊
聽新聞
0:00 0:00

花蓮受災戶明起「發5萬救助金」!領取8地點、時間一次看

生活中心/彭淇昀報導

花蓮光復鄉日前因堰塞湖溢流,導致嚴重災情。對此,花蓮縣政府今(2)日召開馬太鞍堰塞湖潰壩救災進度說明會,至今人員死亡人數18人、失聯6人,目前收容人數為545人。社會處長陳加富表示,罹難者100萬慰問金發放將匯入家屬指定帳戶,每戶災民發放5萬慰助金,將於10月3日8個定點以現金發放。

光復鄉日前因堰塞湖溢流,導致嚴重災情,花蓮縣政府明起發放「5萬慰助金」。(圖/翻攝畫面)
光復鄉日前因堰塞湖溢流,導致嚴重災情,花蓮縣政府明起發放「5萬慰助金」。(圖/翻攝畫面)

花蓮縣政府今日召開說明會,由行研處長陳建村、原民處長馬呈豪、社會處長陳加富及農業處長陳淑雯向各界報告說明目前各項災後復原工作進度。陳建村說明,災害至今人員死亡人數18人、失聯人數6人。目前收容人數為545人,包括大進國小197人、大全鄉立托兒所34人、虎爺溫泉會館271人、蜜滋賀溫泉會館36人、秀山園溫泉會館7人。

陳處長也提醒鄉親,清理家園時注意自身安全,若有發生財產損失,可申請所得稅及營業稅等稅捐減免。0923洪災地方稅減免,房屋稅不限樓層,115年期房屋稅全免,淹水房屋之基地,114年地價稅全免,車輛自災害發生日開始免徵使用牌照稅至修復止,娛樂業者因災害無法營業者,自災害發生日開始免徵娛樂稅至恢復營業止。

慰問金部份,社會處長陳加富說明,罹難者100萬慰問金發放將匯入家屬指定帳戶,每戶災民發放5萬慰助金,包括1萬慰問金、4萬救助金,將於10月3日8個定點以現金發放,10月4日後則於光豐農會旁邊停車場定點發放,規劃1個月。

花蓮縣政府明發放5萬救助金,領取時間、地點。(圖/翻攝自花蓮縣政府)
花蓮縣政府明發放5萬救助金,領取時間、地點。(圖/翻攝自花蓮縣政府)

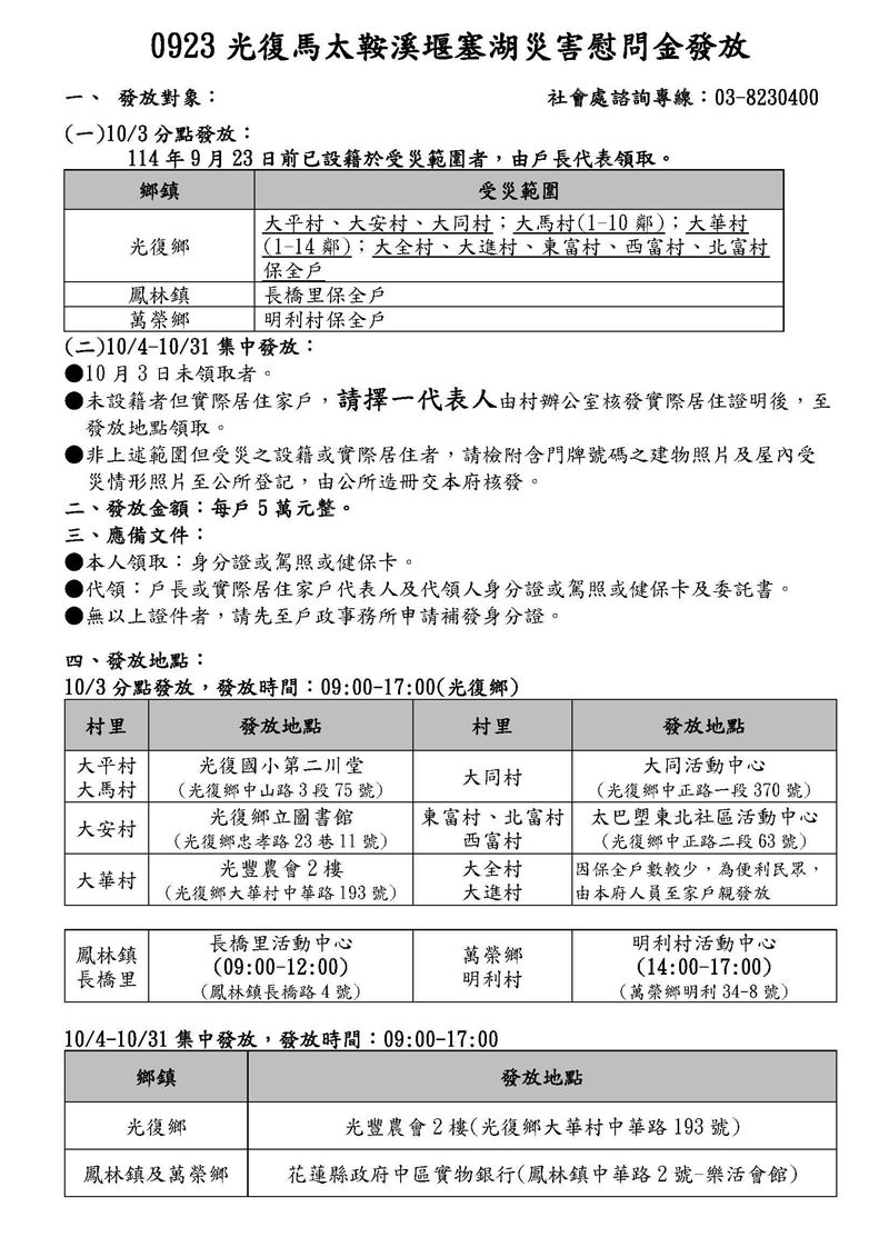
※10月3日發放時間為上午9時至17時,光復鄉發放地點如下:

大平村、大馬村:光復國小第二穿堂(光復鄉中山路3段75號)。

大安村:光復鄉立圖書館(光復鄉忠孝路23巷11號)。

大華村:漁光豐農會2樓(光復鄉大華村中華路193號)。

大同村:大同活動中心(光復鄉中正路一段370號)。

東富村、北富村、西富村:太巴塱東北社區活動中心(光復鄉中正路二段63號)。

大全村、大進村:因保全戶數較少,為便利民眾,由本府人員至家戶親發。

鳳林鎮長橋里:長橋里活動中心(鳳林鎮長橋路4號);發放時間為上午9時至12時。

萬榮鄉明利村:明利村活動中心(萬榮鄉明利34-8號);發放時間為下午14時至17時。

交通管制部分,上午8時至下午18時,林森路為雙向通行,中華路、中山路、敦厚路等橫向幹道則封閉、彈性管制。呼籲鄉親以及所有的用路人務必配合交管同仁的指揮,以確保救災工作均能夠順利。

此外,農業處長陳淑雯說明,縣府爭取農業部公告本縣光復鄉為全品項救助地區。依據農業部公告,自114年10月1日至10月31日止,受災畜牧農戶可向當地公所提出申請,辦理「農業天然災害現金救助」。縣府提醒農友務必把握期限,避免權益受損。

#堰塞湖溢流 水淹光復鄉

CH54三立新聞台直播
大數據推薦
【健康醫起聊】冷~穿太多竟過敏? 洋蔥式vs玉米式穿衣你是哪一派!
熱銷商品
頻道推薦
直播✦活動
三立新聞網三立新聞網為了提供更好的閱讀內容,我們使用相關網站技術來改善使用者體驗,也尊重用戶的隱私權,特別提出聲明。
了解最新隱私權聲明