快訊
聽新聞
0:00 0:00

王子早知會被爆!律師聲明函「只有1重點」 網刷一排問:會不會娶粿粿

娛樂中心/林昀萱報導

王子二度發出聲明,對插足范姜彥豐和粿粿婚姻道歉。(圖/翻攝自王子邱勝翊臉書)
王子二度發出聲明,對插足范姜彥豐和粿粿婚姻道歉。(圖/翻攝自王子邱勝翊臉書)

范姜彥豐日前爆料老婆粿粿婚內出軌,對象竟是藝人王子(邱勝翊),事件延燒至今仍未平息。王子3日由經紀公司表示「暫時停止演藝工作」,4日晚間二度貼出道歉文並曬出律師聲明,認了他付不出賠償金額,希望分期慢慢償還,並會與粿粿共同面對,律師聲明傳達一大重點,就是「希望風波能夠止步於此,避免讓事件傷害再次擴大。」

王子在聲明中透露,在風波發生前協商會面時曾親自向范姜彥豐鞠躬道歉,並多次商討賠償金額:「我知道這件事情總有⼀天會被爆出來,因此我沒有逃避也不會逃避,作為公眾人物犯錯,我早晚必須面對社會檢驗」、「我知道犯錯就要付出代價,這是我應得的,所有的責難我不會逃避,也會與粿粿共同誠實面對並積極解決。」

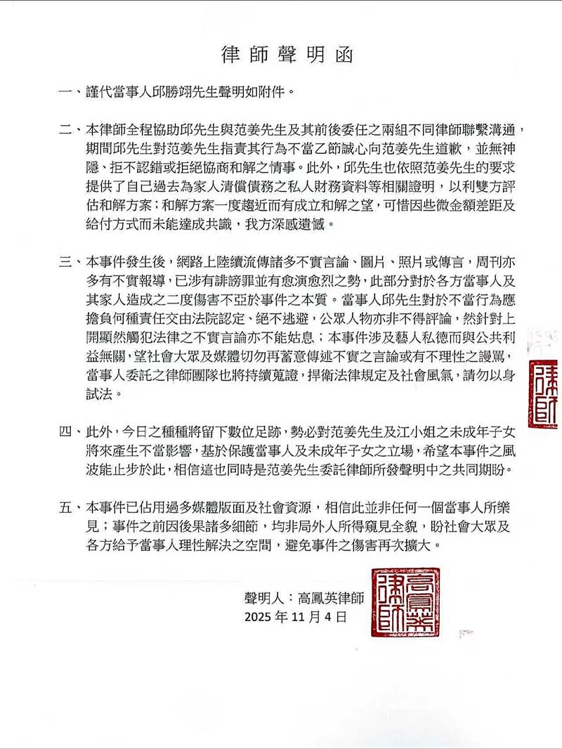
王子也曬出律師5點聲明函,其中強調對范姜彥豐指控誠心道歉,並無神隱、拒不認錯或拒絕協商和解,並依照要求提供過去為家人清償債務之私人財務資料等相關證明,以利雙方評估和解方案。「和解方案一度趨近而有成立和解之望,可惜因些微金額差距及給付方式而未能達成共識,我方深感遺憾。」另針對網路上流傳諸多不實言論及報導,對於各方當事人及其家人造成二度傷害不亞於事件之本質,當事人委託之律師團隊也將持續蒐證捍衛法律規定及社會風氣,希望社會大眾給予理性解決的空間,讓風波能夠止步於此,避免讓事件傷害再次擴大。

王子律師聲明函。(圖/翻攝自王子邱勝翊臉書)
王子律師聲明函。(圖/翻攝自王子邱勝翊臉書)

多數網友不買單湧入留言:「納悶不是賺很多錢, 怎麼賠償卻賠不出來」、「在你還有錢請律師『團隊』的情況下,有沒有考慮把錢省下來去賠給人家算了」、「欸你不是說在得知女方協議離婚的過程中才從傾聽者漸漸過度關心嗎?結果現在又說有一起參與協商?」「聲明函第四點是情緒勒索吧…」「你該學學女方親自出來道歉說明,而不是躲在道歉說明文後面…」也有不少人追問王子未來是否會和粿粿修成正果,追問「所以你到底有沒有要對粿粿負責?」「我只想知道你會不會把她娶回家,然後付掉1600萬離婚金這樣才符合真男人帥氣」、「會娶粿粿嗎?」「阿女的有要娶回家嗎?」「會修成正『粿』嗎?」

#粿粿爆婚內出軌
推薦專題

CH54三立新聞台直播
大數據推薦
【股民最大黨 盤後吃便當 EP.22】總有一天等到你!! 台股大修正結束or只是剛開始!?
熱銷商品
頻道推薦
直播✦活動
三立新聞網三立新聞網為了提供更好的閱讀內容,我們使用相關網站技術來改善使用者體驗,也尊重用戶的隱私權,特別提出聲明。
了解最新隱私權聲明