快訊
聽新聞
0:00 0:00

快訊/2026神卡降臨!台新街口「豬富卡」狂撒幣 新戶回饋衝破13.5%

財經中心/師瑞德報導

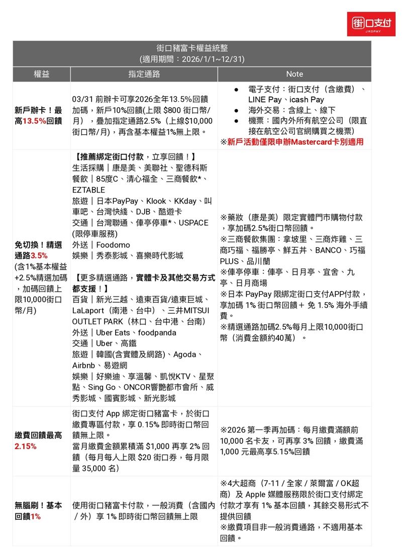
台新銀行與街口支付強強聯手,2026年推出全新「街口豬富卡」(圖)。主打權益免切換,精選通路享3.5%回饋;新戶申辦更享全年加碼,海外消費與機票回饋狂衝13.5%。備受期待的「繳費神卡」機制也強勢回歸,首季限時加碼最高可享5.15%回饋。(圖/街口支付提供)
台新銀行與街口支付強強聯手,2026年推出全新「街口豬富卡」(圖)。主打權益免切換,精選通路享3.5%回饋;新戶申辦更享全年加碼,海外消費與機票回饋狂衝13.5%。備受期待的「繳費神卡」機制也強勢回歸,首季限時加碼最高可享5.15%回饋。(圖/街口支付提供)

迎接 2026 年消費新氣象,行動支付龍頭街口支付與台新銀行今日宣佈強強聯手,將雙方合作多年的聯名卡權益進行全面升級,並賦予其全新名稱為「街口豬富卡」。這張新卡不僅延續了卡友最喜愛的「免切換權益」與「無腦刷」核心特色,更將回饋場景從日常消費大幅延伸至娛樂、旅遊及生活繳費,主打一般消費享 1% 回饋無上限,搭配精選通路最高 3.5% 回饋,若加上新戶專屬的強勢加碼,全年最高回饋率將一舉衝上 13.5%,誓言成為 2026 年消費者錢包中必備的「致富神卡」。

為歡慶全新「豬富卡」上市,台新銀行與街口支付祭出市場罕見的重磅禮遇。凡是於 2026年3月31日前透過指定連結申辦的新戶,將可享有長達一整年的專屬加碼權益。

新戶只要將卡片綁定街口支付、LINE Pay 或 icash Pay 等電子支付工具,或是進行海外線上線下消費及購買機票,就能在原有的基礎與精選通路回饋之上,額外獲得每月最高800元街口幣的 10% 加碼回饋。

這意味著,透過權益疊加機制,新戶在超商購物、出國旅遊或網購時,最高能享受到驚人的 13.5% 回饋,整年下來更有機會累積高達 9,600 元的街口幣,讓每一次的消費都轉化為實實在在的財富。

在既有的回饋基礎上,「街口豬富卡」於 2026 年全面擴張精選通路版圖,旨在讓卡友「天天刷都對」。不同於市面上許多信用卡需要複雜的權益切換,豬富卡堅持「免切換」的便利性,不論卡友是使用街口支付 App、實體卡,或是綁定 Apple Pay、Google Pay 消費,只要在精選通路消費皆可享 1% 基本回饋加上 2.5% 加碼,合計 3.5% 的街口幣回饋。

此次升級更進一步將觸角延伸至民眾的日常剛需,除了既有的百貨、外送與交通平台外,新納入了美廉社、聖德科斯等生活採買通路。針對後疫情時代的旅遊熱潮,豬富卡也打造了完整的「旅遊一條龍」回饋生態圈,範圍涵蓋訂房網、訂票平台如 Klook 與 KKday,更擴及出國必備的 eSIM 服務、機場接送與停車,甚至包含日本 PayPay 的掃碼支付,讓卡友從行前準備到國外消費都能輕鬆累積 3.5% 回饋。

回應廣大卡友對於帳單繳費回饋的熱切期待,過去備受推崇的繳費回饋機制將在 2026 年於豬富卡上強勢回歸。未來卡友只要透過街口支付 App 的繳費專區並使用豬富卡扣款,即可享有 0.15% 的無上限回饋;若當月繳費金額累積達到指定門檻,系統將再加碼 2% 回饋,合計最高可達 2.15%,並以「街口券」形式發放,可於全台 7-ELEVEN 折抵使用。

值得一提的是,為慶祝新卡名登場,官方特別在 2026 年第一季推出限時加碼活動。在一至三月期間,每月繳費達門檻的前一萬名卡友,將可再額外獲得 3% 回饋,使得單月繳費回饋率最高上看 5.15%,讓原本枯燥乏味的帳單繳費,瞬間變身為賺取回饋的小確幸,真正落實「怎麼刷都能富」的產品理念。

指定辦卡連結:https://www.taishinbank.com.tw/eServiceA/CreditCardAP/apply/index.jsp?pc=169

完整活動詳情:https://mkt.jkopay.com/event/taishincard2026

台新銀行與街口支付強強聯手,2026年推出全新「街口豬富卡」(圖)。主打權益免切換,精選通路享3.5%回饋;新戶申辦更享全年加碼,海外消費與機票回饋狂衝13.5%。備受期待的「繳費神卡」機制也強勢回歸,首季限時加碼最高可享5.15%回饋。(圖/街口支付提供)
台新銀行與街口支付強強聯手,2026年推出全新「街口豬富卡」(圖)。主打權益免切換,精選通路享3.5%回饋;新戶申辦更享全年加碼,海外消費與機票回饋狂衝13.5%。備受期待的「繳費神卡」機制也強勢回歸,首季限時加碼最高可享5.15%回饋。(圖/街口支付提供)
台新銀行與街口支付強強聯手,2026年推出全新「街口豬富卡」(圖)。主打權益免切換,精選通路享3.5%回饋;新戶申辦更享全年加碼,海外消費與機票回饋狂衝13.5%。備受期待的「繳費神卡」機制也強勢回歸,首季限時加碼最高可享5.15%回饋。(圖/街口支付提供)
台新銀行與街口支付強強聯手,2026年推出全新「街口豬富卡」(圖)。主打權益免切換,精選通路享3.5%回饋;新戶申辦更享全年加碼,海外消費與機票回饋狂衝13.5%。備受期待的「繳費神卡」機制也強勢回歸,首季限時加碼最高可享5.15%回饋。(圖/街口支付提供)

CH54三立新聞台直播
大數據推薦
【健康e起聊】不上健身房也能瘦! 聚餐靠這招熱量少3成 大吃後斷食恐掀"報復性暴食"?
熱銷商品
頻道推薦
直播✦活動
三立新聞網三立新聞網為了提供更好的閱讀內容,我們使用相關網站技術來改善使用者體驗,也尊重用戶的隱私權,特別提出聲明。
了解最新隱私權聲明