聽新聞
0:00 0:00

民進黨公布六都議員提名額!有志者2月4日繳50萬登記初選、3月民調對決

記者劉秀敏/台北報導

民進黨今(29)日發布2026年台北市、新北市、桃園市、台中市、台南市及高雄市議員提名初選之種類、名額及選區、登記資格、領表登記期間及地點、申請登記手續及表件、選舉方式等事項。登記領表時間為2月4日至10日,登記後先行溝通協調,協調至2月13日前截止,如無法達成協議時,將辦理民調決定提名人選;初選民調期間為3月2日至4月10日,必要時得展延一週。

民進黨公告2026台北市、新北市、桃園市、台中市、台南市、高雄市議員提名額(圖/民進黨提供)
民進黨公告2026台北市、新北市、桃園市、台中市、台南市、高雄市議員提名額(圖/民進黨提供)

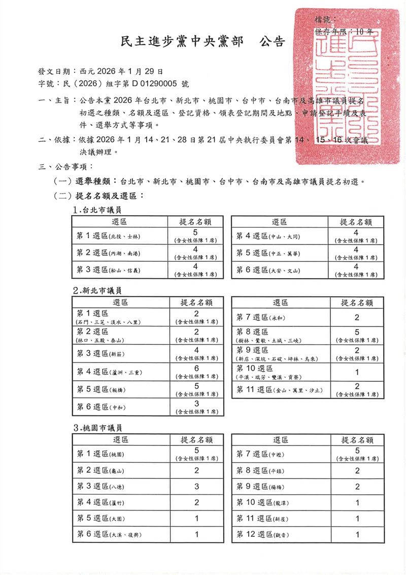
根據公告內容,台北市議員第1選區提名5人、第2選區提名4人、第3選區提名4人、第4選區提名4人、第5選區提名4人、第6選區提名4人。

新北市議員第1選區提名2人、第2選區提名2人、第3選區提名4人、第4選區提名6人、第5選區提名5人、第6選區提名3人、第7選區提名2人、第8選區提名5人、第9選區提名2人、第10選區提名1人、第11選區,提名2人。

桃園市議員第1選區提名5人、第2選區提名2人、第3選區提名3人、第4選區提名2人、第5選區提名1人、第6選區提名1人、第7選區提名5人、第8選區提名2人、第9選區提名2人、第10選區提名1人、第11選區提名1人、第12選區提名1人。

民進黨公告2026台北市、新北市、桃園市、台中市、台南市、高雄市議員提名額(圖/民進黨提供)
民進黨公告2026台北市、新北市、桃園市、台中市、台南市、高雄市議員提名額(圖/民進黨提供)

台中市議員第1選區提名2人、第2選區提名3人、第3選區提名2人、第4選區提名2人、第5選區提名3人、第6選區提名2人、第7選區提名2人、第8選區提名3人、第9選區提名2人、第10選區提名2人、第11選區提名3人、第12選區提名2人、第13選區提名3人、第14選區提名1人。

台南市議員第1選區提名3人、第2選區提名3人、第3選區提名2人、第4選區提名1人、第5選區提名4人、第6選區提名3人、第7選區提名3人、第8選區提名4人、第9選區提名4人、第10選區提名2人、第11選區提名3人。

高雄市議員第1選區提名2人、第2選區提名2人、第3選區提名3人、第4選區提名4人、第5選區提名4人、第6選區提名2人、第7選區提名3人、第8選區提名3人、第9選區提名5人、第10選區提名3人、第11選區提名3人。

民進黨公布,領表及登記期間,自2026年2月4日至2月10日,可赴各直轄市所屬黨部出具黨證領表登記,並繳交領表費新台幣100元整。

至於應繳納費用部分,登記費新台幣20萬元整,經中執會協調撤回登記或退選者,退還三分之二;民調費用20萬元整,若登記後為同額競選者全額退還,經協調後撤回登記或退選者退還三分之二,該選區經協調後形成同額競選者也退還三分之二;保證金新台幣10萬元整,除違紀競選候選人應予沒收外,其餘一律於選舉委員會公告候選人名單後退還。

民進黨說明,登記後先行溝通協調,協調至2月13日前截止,如無法達成協議時,由中央黨部依「第一、二、三類公職候選人提名民意調查辦法」及「民主進步黨2026年直轄市議員提名特別條例」辦理民意調查決定提名人選;初選民意調查期間為3月2日至4月10日,必要時得展延一週,詳細執⾏時間另⾏通知。

#民進黨

CH54三立新聞台直播
大數據推薦
【#直播中LIVE】國共兩黨智庫論壇2/3登場 梁文傑回應時事議題
熱銷商品
頻道推薦
直播✦活動
三立新聞網三立新聞網為了提供更好的閱讀內容,我們使用相關網站技術來改善使用者體驗,也尊重用戶的隱私權,特別提出聲明。
了解最新隱私權聲明