生活中心/程正邦報導
中國進口包裝容器出包!知名餐飲貳樓、玉津上榜。(圖/食藥署提供)衛福部食藥署今(3)日發布最新邊境檢驗不合格清單,共計 14 項產品違規。其中最受關注的莫過於兩家知名餐飲連鎖店委託進口的中國製食品容器具,分別因檢出螢光增白劑及溶出試驗超標遭到攔截。此外,一批高達 2 萬公斤的越南黑胡椒粒被驗出致癌物「蘇丹色素」,已依法下令銷毀。
中國進口包裝容器出包!知名餐飲貳樓、玉津上榜。(圖/食藥署提供)兩大餐飲包材出包:螢光劑、殘渣值均違規
本次違規名單中,知名餐飲品牌「玉津咖啡」與「貳樓餐廳(Second Floor)」委外進口的容器包材雙雙上榜:
* 玉津餐飲:外帶包裝盒檢出螢光劑
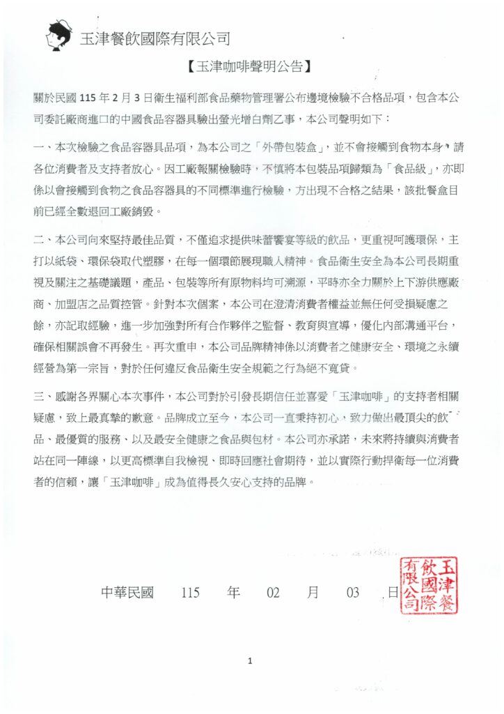
玉津委託廠商從中國輸入的「餐盒」,被驗出依法不得檢出的「螢光增白劑」。對此,玉津發表聲明致歉,解釋該餐盒設計上不直接接觸食物,主因是報關時誤歸類為「食品級」,導致以高標準檢驗而未過關。該批貨物已全數退運銷毀,未流入市面。
* 貳樓餐廳:漢堡包裝紙試驗超標
貳樓委託進口的中國製「漢堡紙」,在 4% 醋酸溶出試驗中,蒸發殘渣值達 40 ppm,超過 30 ppm 的法定標準。貳樓晚間回應,該批包材已在邊境攔截並銷毀,門市從未收貨使用。為保險起見,門市已自主下架同類型舊批次包材,並承諾未來將提高驗收頻率與供應商管理力道。
食藥署北區管理中心表示,針對這兩家業者的管制措施,將從一般抽批調整為加強抽批。
「鴻慶成食品有限公司」自越南進口的「黑胡椒粒」檢出含非法定著色劑「蘇丹色素四號」,高達2萬公斤在邊境依規定銷毀。(圖/食藥署提供)蘇丹紅風暴再現:2萬公斤越南黑胡椒銷毀
除了容器具外,邊境查驗更攔截到一批重症級違規。來自越南的「黑胡椒粒」被檢出非法添加物「蘇丹色素 4 號」,這類工業用染料具致癌風險,屬嚴禁添加物質。
根據食藥署統計,近半年越南黑胡椒粒的不合格率高達 20%,主因為農藥殘留與蘇丹色素。食藥署宣布,已針對越南黑胡椒粒啟動「監視查驗」至 2027 年初,要求 100% 抽驗蘇丹色素,合格後始得准許輸入,本批 2 萬公斤違規產品則依規銷毀,不得退運。
玉津咖啡聲明公告。(圖/翻攝畫面)