快訊
聽新聞
0:00 0:00

內政部國土安全韌性補助辦法出爐:縣市防災中心最高110萬、村里15萬

記者林瑞恩/台北報導

內政部公告國土安全韌性執行辦法。(圖/記者陳韋帆攝影)
內政部公告國土安全韌性執行辦法。(圖/記者陳韋帆攝影)

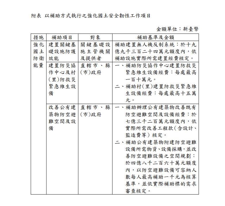
為因應國際情勢快速變化,強化國土防衛能量,內政部近日公告國土安全韌性執行辦法。補助直轄市與各縣市府建置「防災協作中心」,最高每處可獲110萬元補助;村里部分,建置防救災緊急維生設備,最高可獲15萬元補助。

內政部編列62.5億元用於「強化國土防衛能量」,並發布「內政部因應國際情勢強化國土安全韌性執行辦法」,說明地方補助細節。

「強化基礎設施防護效能」部分,將補助相關主管機關建置無人機反制系統,額度為19億9324萬元,依補助設施實際所需建置經費核定。

「防救災緊急維生設備」部分,內政部編列15億8520萬元,目的在於協助地方政府,將全國共368處防災協作中心、7748處村里防救災緊急維生設備完備化。內政部指出,直轄市及各縣市政府建置防救災緊急維生設備,每處最高補助110萬元;村里每處最高補助15萬元,盼強化地區自助、互助能量,提升災害防救緊急應變效率。

「改善公有建築物防空避難空間及設備」部分,內政部編列12億5000萬元於直轄市與各縣市政府。工作項目分為兩點:

第一,改善既有防空避難空間及設備經費,額度為7億3200萬元。

第二,補助公有建築物附建防空避難設備所需物資、設備採購,並改善防空避難設備之空間規劃,額度為4億2860萬元。

內政部國土安全韌性執行辦法。(圖/翻攝自內政部)
內政部國土安全韌性執行辦法。(圖/翻攝自內政部)

CH54三立新聞台直播
大數據推薦
🔴0413 LIVE 三立新聞直播-晚間新聞總整理
熱銷商品
頻道推薦
直播✦活動
三立新聞網三立新聞網為了提供更好的閱讀內容,我們使用相關網站技術來改善使用者體驗,也尊重用戶的隱私權,特別提出聲明。
了解最新隱私權聲明