快訊
聽新聞
0:00 0:00

向華強遭爆輸掉2千億身家破產!出面反擊不忍了 造謠真凶是通緝犯

記者林宜君/台北報導

向華強(右),近日被網路謠傳「破產倒債、輸光2000億台幣身家」左為向太陳嵐。(圖/翻攝自向華強微博)
向華強(右),近日被網路謠傳「破產倒債、輸光2000億台幣身家」左為向太陳嵐。(圖/翻攝自向華強微博)

香港影視圈重量級製作人、永盛集團董事長向華強,近日被網路謠傳「破產倒債、輸光2000億台幣身家」,甚至連妻子向太陳嵐也被點名「列入銀行追債名單」,消息一出震驚娛樂圈,面對離譜指控,向華強昨(10)日親自召開記者會,氣憤澄清:「根本是子虛烏有!」警方也證實已鎖定散布謠言的嫌犯,是一名身在海外的YouTuber。

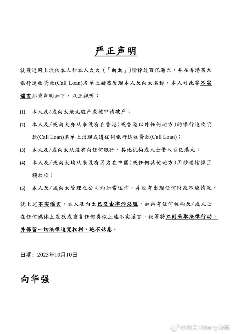
向華強與向太早上在多家香港報紙刊登全版聲明,嚴正駁斥「破產傳聞」。(圖/翻攝自向太Tiffany陳嵐微博)
向華強與向太早上在多家香港報紙刊登全版聲明,嚴正駁斥「破產傳聞」。(圖/翻攝自向太Tiffany陳嵐微博)
向太發文澄清謠言。(圖/翻攝自向太Tiffany陳嵐微博)
向太發文澄清謠言。(圖/翻攝自向太Tiffany陳嵐微博)

向華強與向太早上在多家香港報紙刊登全版聲明,嚴正駁斥「破產傳聞」,並強調夫妻倆財務健全,公司營運一切正常,聲明中指出:「從未向任何銀行借貸,也未涉及債務糾紛,相關說法純屬造謠與惡意誹謗。」他同時呼籲媒體與民眾不要被假消息誤導。

在記者會上,向華強(右)坦言,第一次看到謠言時「真的氣到火冒三丈」左為向太陳嵐。(圖/翻攝自向華強微博)
在記者會上,向華強(右)坦言,第一次看到謠言時「真的氣到火冒三丈」左為向太陳嵐。(圖/翻攝自向華強微博)

在記者會上,向華強坦言,第一次看到謠言時「真的氣到火冒三丈」,因為報導內容連金額都誇張失實,「說我輸掉500億港幣,這種天方夜譚也有人信!」當被問到是否罵髒話時,坐在一旁的向太幽默接話:「他只罵香蕉啦、蘋果啦!」現場笑聲不斷,也化解了部分緊張氣氛。

造謠者身分,該人為一名曾違反國安法、目前遭香港通緝的YouTuber蔡明達。(圖/翻攝自微博)
造謠者身分,該人為一名曾違反國安法、目前遭香港通緝的YouTuber蔡明達。(圖/翻攝自微博)

向太進一步指出,警方已掌握造謠者身分,該人為一名曾違反國安法、目前遭香港通緝的YouTuber蔡明達,她痛批:「這個人說話毫無底線,我後來才知道他是犯了國安法的通緝犯,可能他覺得我最近太紅了,人紅是非多,就拿我這個愛國者來開刀。」她更怒斥:「我不能容忍這種壞人,加上又是通緝犯,不希望香港好、不希望中國好的人來造謠。國家應該對他發出紅色通緝令,把他抓回來。」,夫妻倆人最後強調,已委託律師全面蒐證,若再有任何網路不實謠言出現,將一律提告到底、絕不姑息。

#向華強

【#直播中LIVE】第60屆廣播金鐘獎頒獎典禮
大數據推薦
GCS 2025 夏季例行賽W7D2-2025/10/11《Garena 傳說對決》
熱銷商品
頻道推薦
直播✦活動
三立新聞網三立新聞網為了提供更好的閱讀內容,我們使用相關網站技術來改善使用者體驗,也尊重用戶的隱私權,特別提出聲明。
了解最新隱私權聲明