聽新聞
0:00 0:00

貧窮租不起?髮廊掛布條抗議漲租 房東氣炸反擊:遲不談約還求償126萬

記者李育道/台北報導

店家掛紅布條,控房東漲租還要求配合逃漏稅。(圖/翻攝自《台中市西屯區大小事》)
店家掛紅布條,控房東漲租還要求配合逃漏稅。(圖/翻攝自《台中市西屯區大小事》)

台中逢甲商圈一間經營5年的髮廊,日前突然搬離智惠街轉角店面,還在門口掛上紅布條,控訴房東「漲租1.5倍、協助逃稅、簽約要高額保證金」,畫面引起當地熱議。房客當時聲稱,原租金8萬元,房東要求調漲至12萬,如果要維持9萬,就得「分層簽約、付30萬保證金」,因此不堪負荷選擇搬遷。

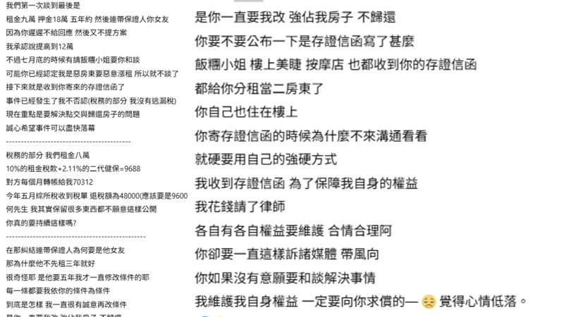
不過,房東在臉書社團公開長文澄清,表示事件被「空戰誤導」,強調自己沒有逃稅,並詳列雙方談判過程。他指出,雙方原租期為「112年8月1日至114年7月31日」,月租8萬元。今年6月底房客主動詢問續約,希望以「9萬元、五年期」續租;他回覆若要簽五年,需提高保證金36萬元,或改簽三年即可維持原條件。

房東進一步指出,房客堅持要五年約、只願繳18萬保證金,談判陷入僵局,他才提出「女友擔任連帶保證人」的方案,「他說要討論一下就沒下文。」之後他再度主動詢問,未得到明確回覆。直到7月,他要求對方提具體方案未果,才提出「租金12萬、保證金30萬、需公證報稅」的新條件,對方回應無法負擔,溝通正式破局。

房東表示,7月底收到房客寄來存證信函,要求他賠償頂讓與精神撫慰金共126萬元,並允許以原租8萬元繼續使用房屋。他認為條件不合理,因此委託律師提告搬遷與損害賠償。法院於9月9日召開調解會,房客以身體不適為由請求延期,房東拒絕改期,案件現已進入法院審理階段。

房東透露,房客實際營業到9月14日才搬離,10月17日雙方約定點交房屋時,卻因拆除大門、要求撤告才願交屋而再度破局。「我律師當場說不能接受這條件,我只是要拿回房子、把帳結清,沒去鬧場也沒報警。」他表示,自己家人過去也是髮廊的儲值常客,「只是把儲值金用完,沒有騷擾對方。」

針對逃稅質疑,房東也公開租金繳稅明細,表示每月8萬元租金,依法繳納10%房租稅與2.11%二代健保,共9,688元,「稅單我都有,沒有逃稅。」他強調,雙方只是合約認知不同、誤會太深,希望房客能盡快完成點交,讓事件早日落幕。

房東完整文章。(圖/臉書社團)
房東完整文章。(圖/臉書社團)
房東表示,房客堅持要五年約、只願繳18萬保證金,談判陷入僵局,他才提出「女友擔任連帶保證人」的方案,「他說要討論一下就沒下文。」之後他再度主動詢問,未得到明確回覆。直到7月,他要求對方提具體方案未果,才提出「租金12萬、保證金30萬、需公證報稅」的新條件。(圖/臉書社團)
房東表示,房客堅持要五年約、只願繳18萬保證金,談判陷入僵局,他才提出「女友擔任連帶保證人」的方案,「他說要討論一下就沒下文。」之後他再度主動詢問,未得到明確回覆。直到7月,他要求對方提具體方案未果,才提出「租金12萬、保證金30萬、需公證報稅」的新條件。(圖/臉書社團)

CH54三立新聞台直播
大數據推薦
【股民最大黨 盤後吃便當 EP.42】台股真的不會跌!?南亞科下午法說會 記憶體又要狂一波!?
熱銷商品
頻道推薦
直播✦活動
三立新聞網三立新聞網為了提供更好的閱讀內容,我們使用相關網站技術來改善使用者體驗,也尊重用戶的隱私權,特別提出聲明。
了解最新隱私權聲明