快訊
聽新聞
0:00 0:00

高志綱捲小三風波!疑外遇林倪安 妻子發聲明澄清:不排除提告

記者林意筑/綜合報導

統一獅教練高志綱遭爆婚內出軌女星林倪安。(圖/翻攝自IG @nianlin)
統一獅教練高志綱遭爆婚內出軌女星林倪安。(圖/翻攝自IG @nianlin)

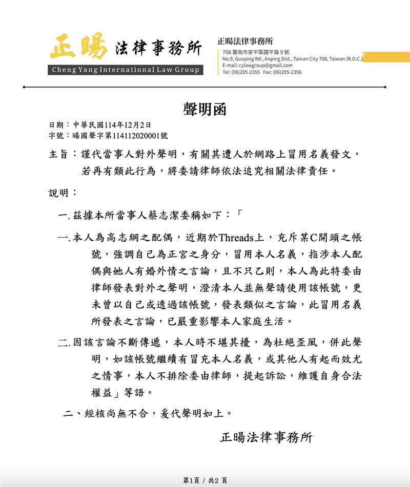
「統一獅」總教練高志綱近日突然捲入婚變風波,有名C網友在社群平台Threads上發文爆料,不僅指女星林倪安與高志綱「關係曖昧」,強調自己是正宮身份,引發球迷熱議。對此,高志綱妻子蔡志潔透過律師發表聲明,澄清本人並無聲請使用該帳號,也未曾以自己或透過該帳號,發表類似之言論,不排除委由律師,提起訴訟。

C網友在社群平台Threads上發文,控訴高志綱與「林姓小三」長期外遇,表示林倪安故意在高志綱牽著老婆的時候對他喊「寶貝」,「妳口中的寶貝手裡牽著他老婆,妳不是故意的?妳就是希望我知道吧」,更貼出兩人的對話,怒批「你賭我會因為小孩不敢離開……你自己是媽媽不覺得非常惡毒嗎?」

爆料內容在網路上曝光後,引發球迷高度關注,加上該爆料者多次以「配偶」身份自稱,導致外界認為就是高志綱妻子出面爆料,讓謠言不斷擴大。面對網路上瘋傳的截圖與爆料內容,「統一獅」球團強調仍在了解狀況中,而高志綱妻子稍早則透過律師發表聲明。

律師代為轉述蔡志潔聲明如下:

蔡志潔表示,本人為高志綱配偶,近期Threads上充斥某C開頭之帳號,強調自己為「正宮」之身分,冒用本人名義,指涉本人配偶與她人有婚外情之言論,且不只乙則,本人為此特委由律師發表對外之聲明,澄清本人並無聲請使用該帳號,更未曾以自己或透過該帳號,發表類似之言論,此冒用名義所發表之言論,已嚴重影響本人家庭生活。

蔡志潔也說,因該言論不斷傳遞,本人時不堪其擾,為杜絕歪風,併此聲明,如該帳號繼續有冒充本人名義,或其他人有起而效尤之情事,本人不排除委由律師,提起訴訟,維護自身合法權益等語。

高志綱妻子蔡志潔透過律師發表聲明,澄清本人並無聲請使用該帳號。(圖/翻攝畫面)
高志綱妻子蔡志潔透過律師發表聲明,澄清本人並無聲請使用該帳號。(圖/翻攝畫面)

CH54三立新聞台直播
大數據推薦
熱銷商品
頻道推薦
直播✦活動
三立新聞網三立新聞網為了提供更好的閱讀內容,我們使用相關網站技術來改善使用者體驗,也尊重用戶的隱私權,特別提出聲明。
了解最新隱私權聲明