快訊
聽新聞
0:00 0:00

TWICE明搶票「1新規定」注意!填錯超慘只能退票 粉淚喊:搶到卻進不去

娛樂中心/綜合報導

TWICE 2026再來台。(圖/翻攝自TWICE FB)
TWICE 2026再來台。(圖/翻攝自TWICE FB)

TWICE 明年 3 月將在台北大巨蛋開唱,巡演《THIS IS FOR》台北場昨(2)日推出理想國會員優先購票,依舊是「開賣即秒殺」的盛況。許多沒搶到的 ONCE 只能期待 12 月 4 日全面開搶再拚一次;但意外的是,就算幸運搶到票,也有不少粉絲因為新規定而「被迫含淚退票」。

為了杜絕黃牛,主辦這次新增超嚴格條款:「退票只能整筆訂單退,不接受單張退票」。由於每個帳號一次最多就只能買 2 張,等於只要第二張票填錯、朋友名字打錯字、或緊張時輸入成身分證字號,就只能把兩張票一起退掉,完全沒有補救空間。

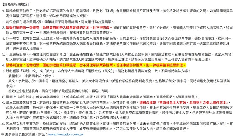
TWICE演唱會售票規範。(圖/翻攝自拓元官網)
TWICE演唱會售票規範。(圖/翻攝自拓元官網)

Threads社群上也紛紛出現大量求救文:「兩張都填成我自己的名字怎麼辦?」、「朋友名字拼錯,可以只退一張嗎?」、「第二張打成身分證字號,現在只能退掉兩張…好心痛。」網路上甚至開始有人瘋狂尋找「同名同姓讓票」,希望能在退票期限前挽救。

其實主辦方早在售票網頁用醒目紅字警告:「若需退票,僅能整筆訂單退票,恕不處理部分退票。」等於這次完全採「母票帶子票」綁定制度,第一張票會自動填入帳號名稱無法更改,第二張才可手動輸入同行者姓名,但一旦填錯、不願意同行、或臨時無法前往,都只能一起退。有粉絲崩潰表示:「真的哭了,我兩張都填自己名字」、「明明搶到了卻進不了場,比沒搶到更痛。」

為了避免重蹈覆轍,明(4)日中午 11 點全面開賣時務必看清楚:
• 搶到票後是填「姓名」不是身分證字號
• 字不能打錯、不能留空
• 姓名要跟證件完全一致
• 填錯=兩張都退、沒有例外

推薦專題

CH54三立新聞台直播
大數據推薦
🔴【直播中LIVE】美軍「史詩怒火」狂炸2000目標!伊朗海軍遭全滅?美伊開戰第5天最新戰況解析
熱銷商品
頻道推薦
直播✦活動
三立新聞網三立新聞網為了提供更好的閱讀內容,我們使用相關網站技術來改善使用者體驗,也尊重用戶的隱私權,特別提出聲明。
了解最新隱私權聲明