快訊
聽新聞
0:00 0:00

黃連煜遭影射性侵「反控誣告被駁回」!公開律師聲明:身心俱疲

記者徐珮華/綜合報導

金曲客語歌王黃連煜2023年6月遭影射性侵,隔年9月因證據不足獲不起訴處分,他不滿名譽受損提出民事訴訟,日前卻遭判敗訴。今(10)日他曬出律師聲明,表示難以接受判決結果,但為了早日回歸平靜、不願再耗費司法資源,選擇不再上訴。

黃連煜反控誣告敗訴。(圖/資料照)
黃連煜反控誣告敗訴。(圖/資料照)

黃連煜律師聲明指出,法院以「貼文並無指名道姓,一般人難以辨認指涉黃連煜先生」、「言論自由」及「不能舉證誣告故意」,駁回黃連煜訴訟。儘管難以接受判決結果,不過黃連煜與家人如今身心俱疲,考量刑事部分已證明清白,因此不願再耗費司法資源繼續上訴,全案畫下句點。

此外,聲明提及黃連煜肯定「#MeToo」運動意義,不過他也因此蒙受不白之冤,家庭、事業與名譽都受到難以修復的打擊,呼籲外界尊重司法調查結果,即日起停止散布、轉發任何不實言論,「若仍有惡意造謠、中傷者,本所將依當事人委託,採取必要之法律行動,以維權益。」

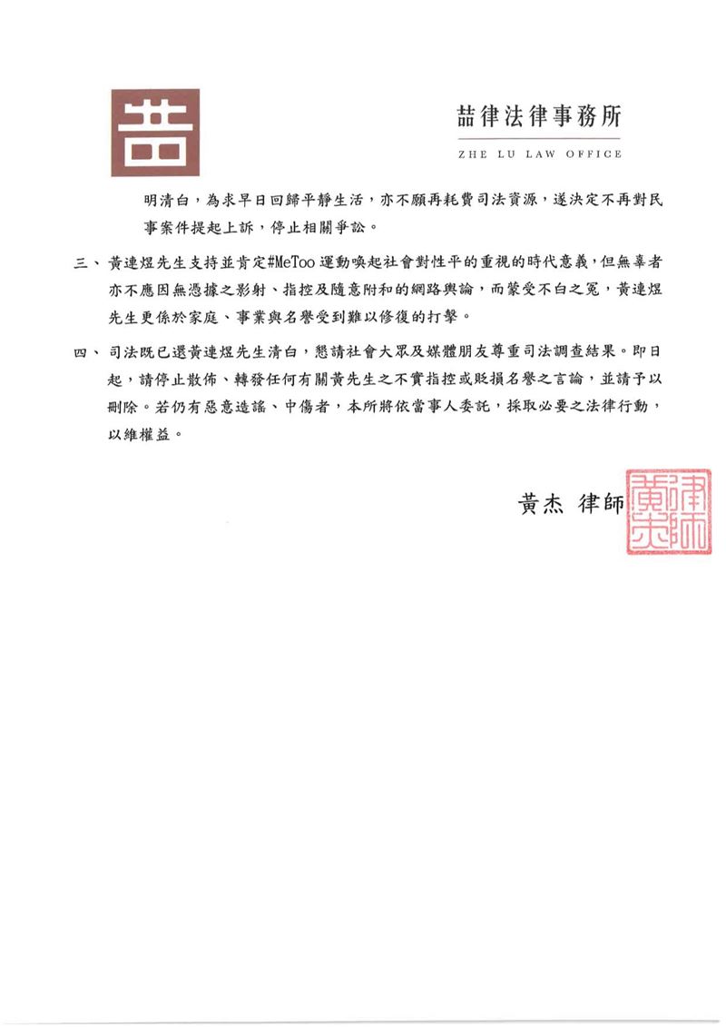
黃連煜律師聲明全文。(圖/翻攝自黃連煜臉書)
黃連煜律師聲明全文。(圖/翻攝自黃連煜臉書)
黃連煜律師聲明全文。(圖/翻攝自黃連煜臉書)
黃連煜律師聲明全文。(圖/翻攝自黃連煜臉書)
#性騷連環爆

【J4葛瑞絲滑上車EP.47】辦美簽證要公開臉書!AIT找到方法治藍白?
大數據推薦
🚨直播搶頭香🚨【2025艋舺青山王祭】艋舺青山宮 170週年|夜巡第二天
熱銷商品
頻道推薦
直播✦活動
三立新聞網三立新聞網為了提供更好的閱讀內容,我們使用相關網站技術來改善使用者體驗,也尊重用戶的隱私權,特別提出聲明。
了解最新隱私權聲明