聽新聞
0:00 0:00

她外帶回家吃晚餐「撈大蟑螂」:快吐了 林聰明沙鍋魚頭460字聲明道歉

生活中心/林昱孜報導

女網友購買林聰明沙鍋魚頭回家當晚餐,吃到一半撈出大蟑螂。(圖/翻攝threads)
女網友購買林聰明沙鍋魚頭回家當晚餐,吃到一半撈出大蟑螂。(圖/翻攝threads)

朝聖嘉義名店吃到蟑螂!女網友前往林聰明沙鍋魚頭外帶回家享用,豈料,吃晚餐時竟然從裡頭撈出一隻大蟑螂,讓她直呼:「快吐了」。對此,林聰明沙鍋魚頭發聲明道歉,並主動聯繫顧客關心、致歉,同時保留相關異物,以利追蹤了解後續,也將全面加強環境及食安檢查流程,避免類似事件發生。

女網友在《threads》PO文並貼出指出,20日在晚間8時許,前往嘉義林聰明沙鍋魚頭買晚餐回家,吃到一半才發現有一隻大蟑螂,讓她快吐了。貼文引起網友熱議,「基本上整鍋都中獎了,同一個時段內的客人,注意一下有沒有拉肚子」、「文化夜市這邊的小強真的超多啊」。

林聰明沙鍋魚頭發聲明道歉,強調會負起應負責任。(圖/翻攝林聰明沙鍋魚頭臉書)
林聰明沙鍋魚頭發聲明道歉,強調會負起應負責任。(圖/翻攝林聰明沙鍋魚頭臉書)

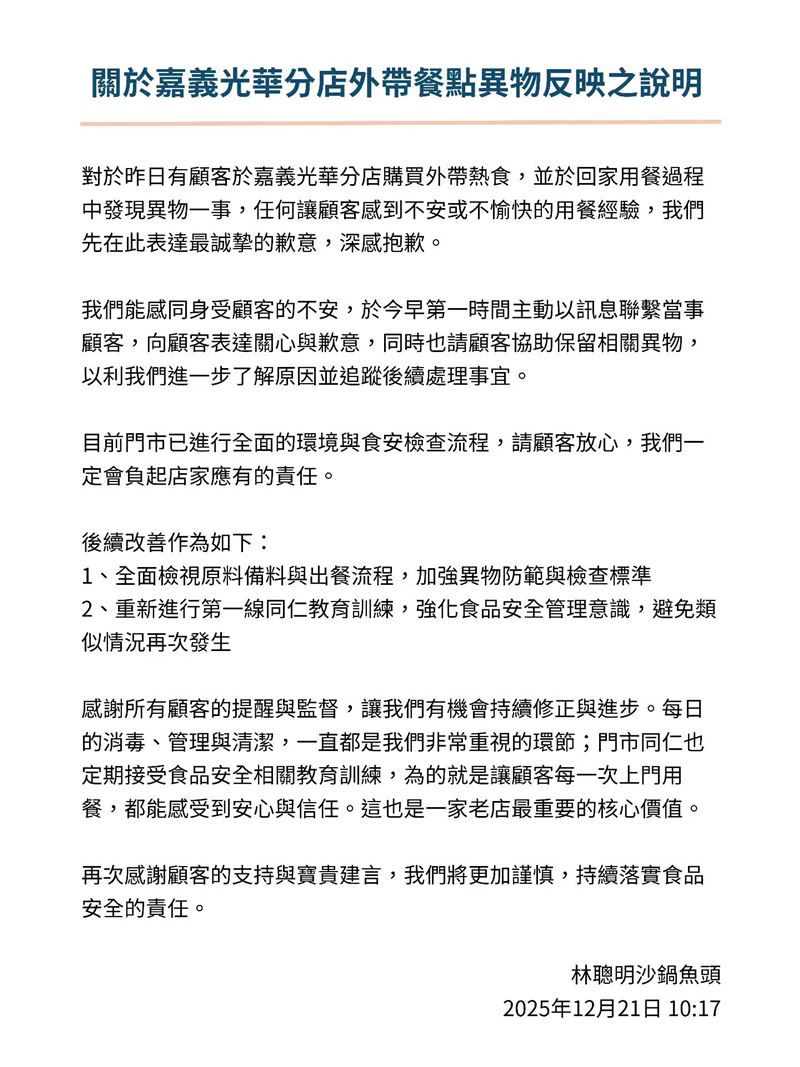
店家負責人在貼文下方留言致歉,並已同步由門市與品保單位啟動內部確認流程,進行相關檢視與釐清;《嘉義林聰明沙鍋魚頭》粉專貼出聲明,已於第一時間主動以訊息聯絡當是顧客,同時請顧客協助保留相關異物,以利了解原因追蹤後續。

業者表示,嘉義光華店門市已經進行全面環境與食安檢查流程,一定會負起應有責任,後續將全面檢視備料、出餐流程,重新進行第一線同仁教育訓練,避免類似情況再發生,感謝顧客提醒藉此持續修正進步。

GCS 2026 春季例行賽W3D3-2026/03/15《Garena 傳說對決》
大數據推薦
【#直播中LIVE】【20260316】彩券開獎
熱銷商品
頻道推薦
直播✦活動
三立新聞網三立新聞網為了提供更好的閱讀內容,我們使用相關網站技術來改善使用者體驗,也尊重用戶的隱私權,特別提出聲明。
了解最新隱私權聲明