聽新聞
0:00 0:00

林聰明沙鍋魚頭驚有「大蟑螂」!2門市延長停業 光華店無限期休業整頓

生活中心/施郁韻報導

位於嘉義市鬧區的林聰明沙鍋魚頭,中正路門市則從12月24日至28日停業5天。(圖/資料照)
位於嘉義市鬧區的林聰明沙鍋魚頭,中正路門市則從12月24日至28日停業5天。(圖/資料照)

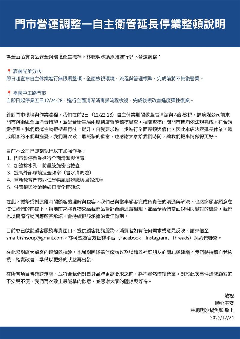
日前一名女網友到嘉義名店「林聰明沙鍋魚頭」外帶回家享用,吃晚餐時竟從裡頭撈出一隻大蟑螂,讓她直呼「快吐了」。對此,林聰明沙鍋魚頭發聲明道歉並於24日再發布公告,宣布嘉義光華分店無限期停業整頓,全面檢視環境、流程與管理標準;中正路門市則從12月24日至28日停業5天。

林聰明沙鍋魚頭於臉書粉專發公告,針對門市環境與作業流程,在12月22日至23日自主休業期間做全店清潔與內部檢視,請病媒公司前來門市與街區全面消毒措施,並配合衛生局兩度到店督導稽核檢查,相關查核兩間門市皆均依法規完成,符合規定標準。

業者宣布,嘉義光華分店即日起宣布自主休業進行無限期整頓,全面檢視環境、流程與管理標準,完成前將不恢復營業。另外,嘉義中正路門市即日起停業5日,自12月24日至28日,進行全面清潔消毒與流程檢視,完成後視改善進度彈性復業。

林聰明沙鍋魚頭指出,將主動把標準再往上提升,自我要求進一步進行全面整頓與優化,因此決定延長休業造成顧客的不便與擔憂,再次致上最誠摯的歉意,「感謝大家給我們時間,讓我們把事情做得更好。」

林聰明沙鍋魚頭發聲明道歉,宣布嘉義光華分店無限期停業整頓。(圖/翻攝自嘉義林聰明沙鍋魚頭臉書)
林聰明沙鍋魚頭發聲明道歉,宣布嘉義光華分店無限期停業整頓。(圖/翻攝自嘉義林聰明沙鍋魚頭臉書)

林聰明沙鍋魚頭說明,目前已即刻執行相關加強作為,包括門市暫停營業進行全面清潔與消毒,加強排水孔、防蟲設施密合檢查,提高外部環境巡查頻率(含水溝周邊),重新教育門市同仁異物風險辨識與回報流程,及供應鏈與物流動線再度全面確認。

林聰明沙鍋魚頭最後表示,「在此感謝廣大顧客的理解與指教,也謝謝團隊夥伴廠商以及媒體與社群朋友的關心與建議。我們將持續自我檢視、確實改善,準備以更好的狀態再出發。在所有項目皆確認無虞、並符合我們對自身品牌更高要求之前,將不貿然恢復營業。對於此次事件造成顧客的不安與不便,我們再次致上最誠摯的歉意,並感謝大家的體諒與等待。」

CH54三立新聞台直播
大數據推薦
🔴0208 LIVE 三立新聞直播-晚間新聞總整理
熱銷商品
頻道推薦
直播✦活動
三立新聞網三立新聞網為了提供更好的閱讀內容,我們使用相關網站技術來改善使用者體驗,也尊重用戶的隱私權,特別提出聲明。
了解最新隱私權聲明