記者李鴻典/台北報導
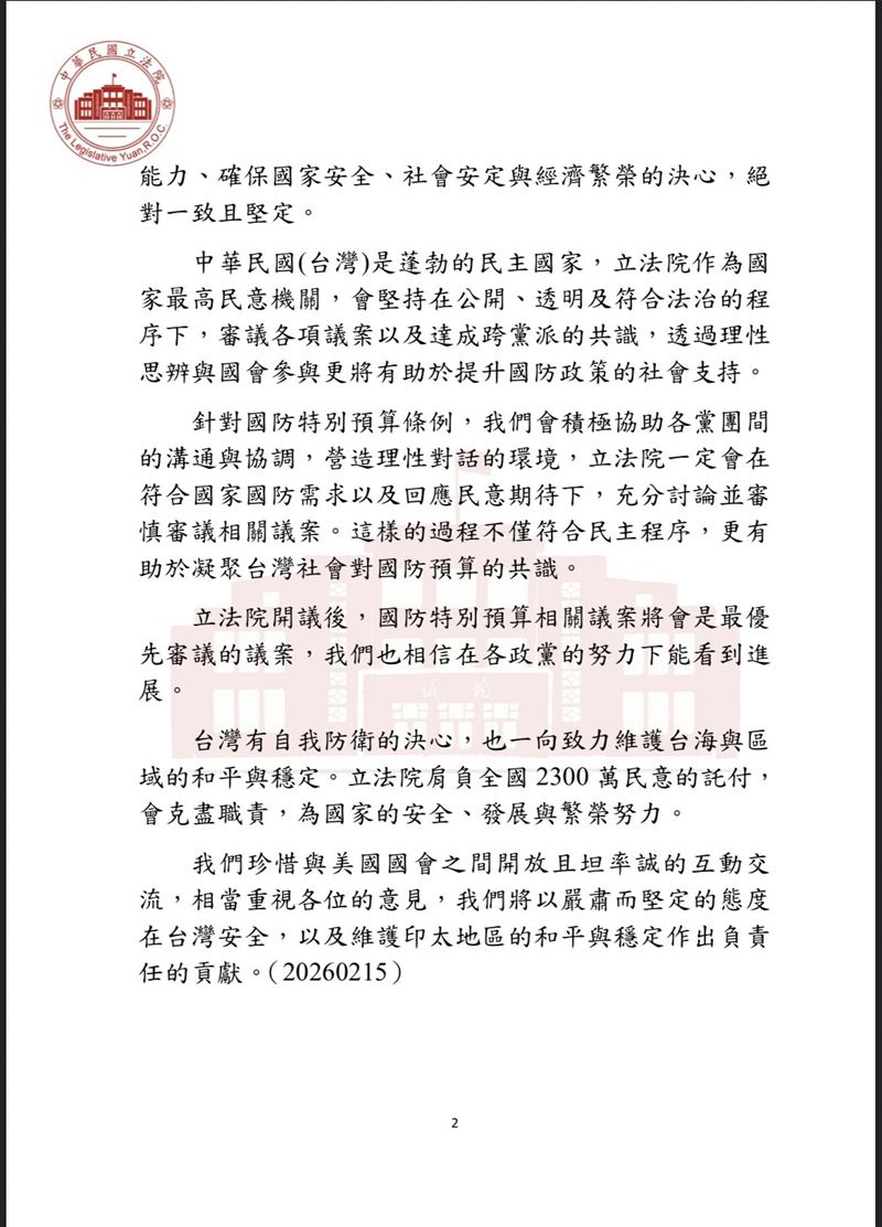
立法院長韓國瑜、立法院副院長江啟臣今(16)日緊急發布共同聲明強調,立法院開議後,國防特別預算相關議案將會是最優先審議的議案,也相信在各政黨的努力下能看到進展。政治工作者周軒直言,看起來美方出來喊一下要取消藍白美簽是有用的?
立法院長韓國瑜敲槌,宣布普發現金三讀通過。(圖/記者楊士誼攝影)國民黨和民眾黨持續封殺1.25兆軍購特別條例,引發美國不分黨派高度關注,繼美國參眾議員致函後,退役美國海軍陸戰隊上校、華府智庫安全政策中心(Center for Security Policy)高級研究員紐夏(Grant Newsham)近日喊話美國政府取消藍白政客及其親屬的美國簽證跟綠卡。
學者葉耀元對此表示,幫忙這位美國智庫學者跟大家翻譯一下:藍白的政治人物不能享受美國給予的優惠同時間做著違背美國國家利益的事情。「台海的安全是美國的國家利益,請不要把美國政治人物當笨蛋,謝謝。」還有,移民身分跟投資是一種「特權」,只要對象違背美國國家利益,都是可以收回該特權的喔。
周軒則是指出,立法院在丙午年除夕這天發出新聞稿,回應美國30多位參眾議員致函韓國瑜院長等人,關心國防預算審議狀況。重點只有一個:「立法院開議後,國防特別預算相關議案將會是最優先審議的議案,我們也相信在各政黨的努力下能看到進展。台灣有自我防衛的決心,也一向致力維護台海與區域的和平與穩定。立法院肩負全國2300萬民意的託付,會克盡職責,為國家的安全、發展與繁榮努力。」
周軒直言,看起來美方出來喊一下要取消藍白美簽是有用的?

立法院長韓國瑜、副院長江啟臣今(16)日緊急發布共同聲明強調,立法院開議後,國防特別預算相關議案將會是最優先審議的議案。(圖/翻攝自周軒臉書)