快訊
聽新聞
0:00 0:00

花蓮縣府發放5萬災害慰問金 受災教師貼照質疑一事

記者李鴻典/台北報導

花蓮縣政府日前宣布,自10月3日起,將發放災後慰問金,每戶5萬元,協助受災家戶復原家園。但受災教師劉哲瑋今(5)天在臉書質疑,這5萬慰問金:4萬來自善心捐款、1萬是縣府原本的急難慰助金,縣政府只是分配資源的機構,為何可以大剌剌只表示「花蓮縣政府」?他說,花蓮縣政府,請停止這種可恥的行為。

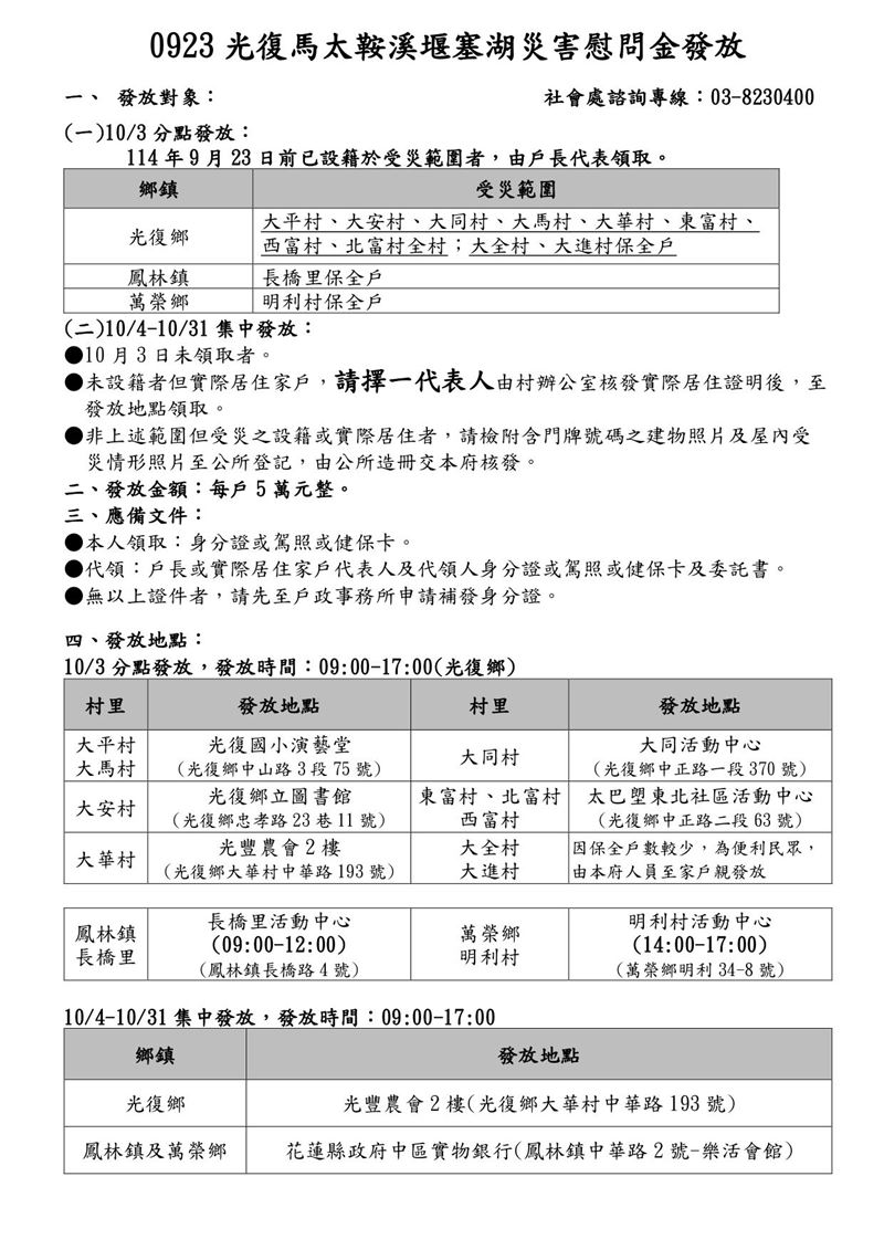
花蓮縣政府日前宣布,自10月3日起,將發放災害慰問金,每戶5萬元,協助受災家戶復原家園。(圖/翻攝自花蓮縣政府臉書)
花蓮縣政府日前宣布,自10月3日起,將發放災害慰問金,每戶5萬元,協助受災家戶復原家園。(圖/翻攝自花蓮縣政府臉書)

劉哲瑋說,縣庫的財源來自納稅人,而花蓮縣每年從中央獲得補助佔全年總歲入 60%,且蔡英文執政每年補助花蓮縣金額均高於馬英九執政。到現在光復的天災人禍,也是這個政黨許多從政黨員、黨工投入第一線,而國民黨霸佔光復車站最精華的位置,卻沒有任何作為,土地閒置在那!

劉哲瑋表示,這讓人想到,過去花蓮縣學生的聯絡簿封面是傅崐萁與徐榛蔚的全家福照片…甚至連冥紙都要寫傅崐萁的名字。這也是為何昨天縣長到光復國小跟馬太鞍部落當面溝通,呈現出那種畫面,縣長完全沒準備,整個發言重點似乎都在「發電鍋」,災難發生至今,縣長最重要的政策是發電鍋…這就是他們的統御術。

劉哲瑋進一步表示,請不要無恥的把善款、稅金變成花蓮縣政府的大恩大德。而花蓮縣政府很迅速的宣布發放5萬元慰問金,但現在最要緊的是救災,災情發生後災民的身分證件都被沖走、遺失,交通工具也流走或泡壞,辦理證件的位置從最遠的災區,老年人走過去至少1小時以上,如果淤泥遍佈時間應該要加倍…

劉哲瑋也提到,由於這三年住在花蓮中區,從這些案例可以發現,傅、徐兩人的統御術就是,前現代的政治模式:在災難發生時出現在你面前,讓你誤以為他們真心關心你。而現代政治是透過管理、分配,使得人們可以抵御災難,也就是科學研究與分析提供預警,政府透過調度資源來協助居民離開可能導致生命喪失的地區,待災難過去居民損失的財產,政府再透過分配手段提供補助,讓居民不至於活下來卻遭受經濟打擊,而無法在社會上生存。所以,他們兩人的這套統御術必然導致現代政治失靈,讓花蓮人好像活在前現代。

花蓮縣政府日前宣布,自10月3日起,將發放災害慰問金,每戶5萬元,協助受災家戶復原家園。(圖/翻攝自花蓮縣政府)
花蓮縣政府日前宣布,自10月3日起,將發放災害慰問金,每戶5萬元,協助受災家戶復原家園。(圖/翻攝自花蓮縣政府)

林智群律師也說,花蓮縣政府表示5萬元用現金發放,然後有網友表示花蓮縣政府連這個都要蹭。紅包裡面放的5萬元,有4萬是來自民眾捐款,花蓮縣政府只出1萬元+一個信封袋,就收割走了?花蓮縣政府既然知道慰問金裡面有4萬元是民眾捐款,應該可以「緊急採購」信封袋,上面記載清楚「4萬元為民眾捐款、1萬元為縣政府提供」的字眼吧?連民眾捐款都要假裝是縣政府的恩德嗎?借花獻佛。

#堰塞湖溢流 水淹光復鄉

GCS 2025 夏季例行賽W6D2-2025/10/05《Garena 傳說對決》
大數據推薦
CH54三立新聞台直播
熱銷商品
頻道推薦
直播✦活動
三立新聞網三立新聞網為了提供更好的閱讀內容,我們使用相關網站技術來改善使用者體驗,也尊重用戶的隱私權,特別提出聲明。
了解最新隱私權聲明