快訊
聽新聞
0:00 0:00

快訊/早就是列管名單!國2女教室吸喪屍菸彈 學校首發聲:吸電子菸

記者羅欣怡/桃園報導

桃園市某國中8年級學生在課堂上吸食喪屍菸彈,吸毒後反應嚇壞目擊學生。(示意圖/翻攝自pixabay)
桃園市某國中8年級學生在課堂上吸食喪屍菸彈,吸毒後反應嚇壞目擊學生。(示意圖/翻攝自pixabay)

桃園某國中8年級女學生,8日接連在教室吸食「喪屍菸彈」,出現全身顫抖、再呈現 S 形步態等詭異行為,最後還倒在其他班級教室,不少女學生毒癮發作過程,嚇到大哭。據了解,女學生今年6到9月因菸毒酒,就已經是春暉專案的列管對象,如今又直接將毒品帶入教室,校園安全問題引發關注。該校今(10日)也緊急發聲明,但卻以「電子菸」帶過,被網友批根本是避重就輕。

桃園市議員黃瓊慧今日再次表示,該名女同學在校內赫赫有名,也是今年春暉輔導專案,因為濫用藥品而遭到列管的學生,這次在校內公然使用依托咪酯,怒批「學校卻沒有任何處置,實在缺乏警覺心。」

黃瓊慧說,女學生今年6到9月為春暉輔導個案,但輔導期過後採驗尿液為陰性後,已解除列管,目前已由家長協助請假一週,暫不到校。

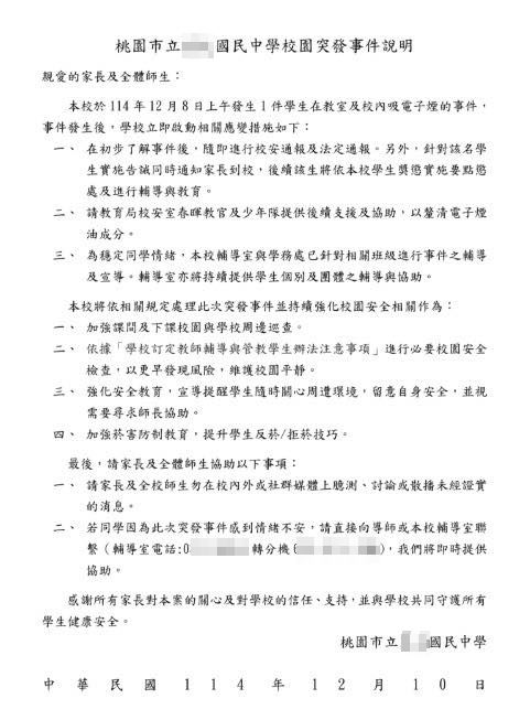
校方今日針對事件說明。(圖/翻攝自黃瓊慧臉書)
校方今日針對事件說明。(圖/翻攝自黃瓊慧臉書)

黃瓊慧也在留言處貼出校方的最新聲明,但卻僅以「電子菸」帶過;校方表示事發後,隨即進行校安通報及法定通報,針該名學生實施告誡同時通知家長到校,後讀該生將依學生獎懲實施要懲處處及進行輔導與教育,後續會再釐清電子菸油成份。

校方指出,為穩定同學情緒,輔等室與學務處已針對相關班級進行事件之補導及室等,輔導室亦將持續提供學生個別及團體之輔導與協助。

校方也呼籲,全校師生與家長勿在校內外或社群媒體上臆測、討論或散布未經證實的訊息,學生若仍感到不安,可以直撥輔導室尋求協助。

三立新聞網提醒您:

莫逞一時樂,遺害百年身!
拒絕毒品 珍惜生命
健康無價 不容毒噬

#國中

🚨直播搶頭香🚨【2025艋舺青山王祭】艋舺青山宮 170週年|夜巡第二天
大數據推薦
【2025艋舺青山王祭】艋舺青山宮 170週年|夜巡第二日暨紅壇舞台活動&創意神之宴
熱銷商品
頻道推薦
直播✦活動
三立新聞網三立新聞網為了提供更好的閱讀內容,我們使用相關網站技術來改善使用者體驗,也尊重用戶的隱私權,特別提出聲明。
了解最新隱私權聲明