快訊
聽新聞
0:00 0:00

不只彈劾!翁曉玲修法降總統罷免提案門檻 林宜瑾轟:恣意妄為政治騷擾

記者詹宜庭/台北報導

針對翁曉玲提案修法降低總統罷免案,林宜瑾痛批,這簡直是恣意妄為的「政治騷擾」。(資料圖/林宜瑾辦公室提供)
針對翁曉玲提案修法降低總統罷免案,林宜瑾痛批,這簡直是恣意妄為的「政治騷擾」。(資料圖/林宜瑾辦公室提供)

藍白日前發動彈劾總統賴清德提案,民進黨立委林宜瑾再指,今(30日)程序委員會議事日程增列草案上,驚見國民黨立委翁曉玲提出「憲法增修條文第二條條文修正草案」,內容意在降低總統罷免提案門檻。她痛批,這簡直是恣意妄為的「政治騷擾」,強迫全國人民無端買單國家級惡鬥成本,「國民黨這已經不只是在選輸翻桌,根本就是憲政論理輸了,憲法法庭復活了所以滿腦鬼點子轉往其他方向繼續挖牆腳」。

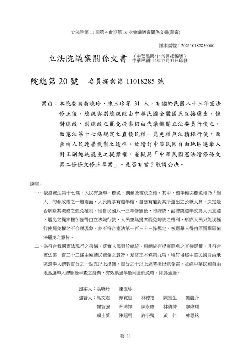
林宜瑾表示,憲法法庭重開張,妖魔鬼怪四處竄,耍手段要繼續惡搞國政。國民黨都還沒為立委罷免案大量幽靈連署付代價,又要對總統罷免制度上下其手,為自己量身訂做政治鬥爭工具。她指出,在今日的程序委員會議事日程增列草案上,驚見翁曉玲所提「憲法增修條文第二條條文修正草案」,內容意在降低總統罷免提案門檻,從原本僅能由立法院提案,修改為亦可由「選舉人總數百分之一點五以上提議」、「選舉人總數百分之十以上連署提出」。這項提案大幅降低總統罷免案成案門檻,若真的獲得施行恐無端鼓吹社會對立,創造政局動盪不安根源,國民黨動機相當可議。

林宜瑾說,立法院作為代議機關,具備坐下來好好談的「協商」功能,理想上該是政治衝突緩衝劑。正因如此,在原本的《憲法》制度設計下,只有在總統犯下重大錯誤且已有高度跨黨派政治共識時,才會通過國會啟動罷免。可是今天的國會卻是衝突製造機,翁曉玲等人提案只需要10%選舉人連署,就可以輕易發動正副總統罷免案,簡直是恣意妄為的「政治騷擾」,強迫全國人民無端買單國家級惡鬥成本。

林宜瑾痛批,「國民黨這已經不只是在選輸翻桌,根本就是憲政論理輸了,憲法法庭復活了所以滿腦鬼點子轉往其他方向繼續挖牆腳」。她強調,《憲法》必須在「人民作主」與「政府政治效能穩定」之間取得平衡,這是每個台灣公民都懂的基本常識,國民黨今天的提案無非只是配合自己的鬥爭節奏,完全無視國家永續發展,只會換來全民唾棄。

翁曉玲提案降低總統罷免提案門檻。(圖/翻攝畫面)
翁曉玲提案降低總統罷免提案門檻。(圖/翻攝畫面)
翁曉玲提案降低總統罷免提案門檻。(圖/翻攝畫面)
翁曉玲提案降低總統罷免提案門檻。(圖/翻攝畫面)

CH54三立新聞台直播
大數據推薦
【#直播中LIVE】新台派上線 20260213
熱銷商品
頻道推薦
直播✦活動
三立新聞網三立新聞網為了提供更好的閱讀內容,我們使用相關網站技術來改善使用者體驗,也尊重用戶的隱私權,特別提出聲明。
了解最新隱私權聲明