快訊
聽新聞
0:00 0:00

7次卡總預算!藍白卻拋TPASS等718億預算先動支 立院逕付二讀 

記者楊士誼/台北報導

藍白擋下總預算,卻拋出先行動支718億新興計畫預算的提案。(圖/翻攝畫面)
藍白擋下總預算,卻拋出先行動支718億新興計畫預算的提案。(圖/翻攝畫面)

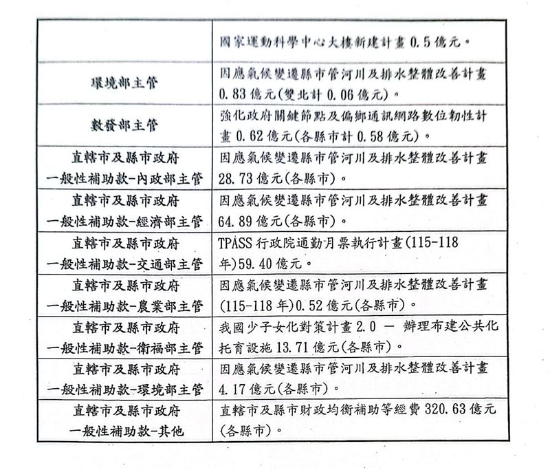
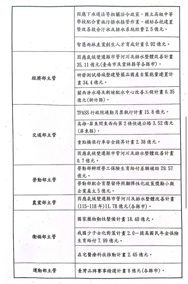
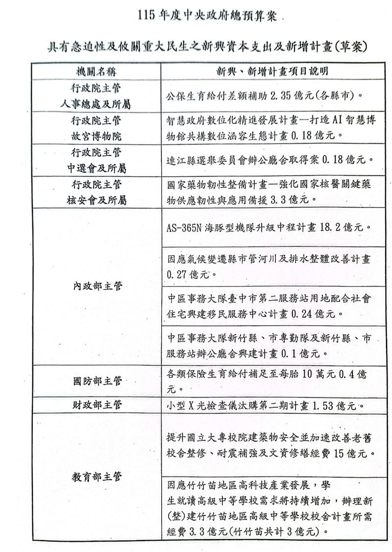
藍白兩黨多次在程序委員會杯葛總預算,導致今年的總預算與新興計劃持續未審。民眾黨、國民黨今(16)日拋出提案,將新興計畫共718億預算「同意先⾏予以動⽀」,當中包括TPASS通勤月票、各縣市財政均衡補助、少子女化對策經費、排水改善計劃等,稍早在58:49票、1票棄權下逕付二讀。

該份提案指出, 國⺠黨團 、民眾黨團鑒於行政院惡意違法拒不編列志願役軍⼈加薪及警消退休⾦替代率提⾼之預算,而預算有不關門程序的設計,因此提案建議將具有急迫性及攸關重大民生之新興資本支出及新增計劃,「同意先⾏予以動⽀」。該份提案中共有38份新興計畫,共718億。

提案中包括TPASS通勤月票15.8億元及執行計劃59.4億元,共75.2億元、另各縣市財政均衡補助320.63億元、多項少子女化對策經費、排水改善計劃、運動部「台灣品牌賽事精選計劃」8億元預算、勞動部勞保生育給付差額補助29.57億元、藥品自製能量建置計畫34.4億元等。

而國民黨立委謝衣鳯按下出席卻未投票,被算入棄權票內,隨後也發表聲明表示意見與國民黨團一致。

藍白擋下總預算,卻拋出先行動支718億新興計畫預算的提案。(圖/翻攝畫面)
藍白擋下總預算,卻拋出先行動支718億新興計畫預算的提案。(圖/翻攝畫面)
藍白擋下總預算,卻拋出先行動支718億新興計畫預算的提案。(圖/翻攝畫面)
藍白擋下總預算,卻拋出先行動支718億新興計畫預算的提案。(圖/翻攝畫面)
#立法院大亂鬥

CH54三立新聞台直播
大數據推薦
🔴0214 LIVE 三立新聞直播-晚間新聞總整理
熱銷商品
頻道推薦
直播✦活動
三立新聞網三立新聞網為了提供更好的閱讀內容,我們使用相關網站技術來改善使用者體驗,也尊重用戶的隱私權,特別提出聲明。
了解最新隱私權聲明