聽新聞
0:00 0:00

凱文妻IG洗版!正宮遭灌爆疑「網軍」 網友怒嗆「三寶媽加油」

記者林宜君/台北報導

「那個凱文」的正宮IG近期湧入大量留言,甚至出現洗版情況,不少人留言:「支持瑞雪!瑞雪沒有錯!」(圖/翻攝自@meowvocado、蔡瑞雪IG)
「那個凱文」的正宮IG近期湧入大量留言,甚至出現洗版情況,不少人留言:「支持瑞雪!瑞雪沒有錯!」(圖/翻攝自@meowvocado、蔡瑞雪IG)

近日,「北一女神」蔡瑞雪捲入不倫風波,引發網路熱議。據週刊報導,她與已婚時尚KOL、《GQ》編輯長凱文多次被拍到互動親密,但蔡瑞雪強調兩人只是朋友,並否認私情。然而事件引爆網友討論,「那個凱文」的正宮IG近期湧入大量留言,甚至出現洗版情況,不少人留言:「支持瑞雪!瑞雪沒有錯!」

不少網友仍力挺正宮,留言喊話:「不要心軟,要讓外遇男受懲罰!可憐了孩子們」、「加油!小三會有報應的!外遇男也會」、「你值得更好的」。(圖/翻攝自@meowvocado IG)
不少網友仍力挺正宮,留言喊話:「不要心軟,要讓外遇男受懲罰!可憐了孩子們」、「加油!小三會有報應的!外遇男也會」、「你值得更好的」。(圖/翻攝自@meowvocado IG)

據了解,正宮IG已一年多未更新,上一次貼文為去年四月,慶祝小女兒滿百日。近日留言卻被大量支持蔡瑞雪的訊息刷版,引發網友質疑:「是誰又在動用網軍?」甚至有人調侃:「看來瑞雪預算不太夠。」不少網友仍力挺正宮,留言喊話:「不要心軟,要讓外遇男受懲罰!可憐了孩子們」、「加油!小三會有報應的!外遇男也會」、「你值得更好的」、「某人做賊心虛...三寶媽加油!」

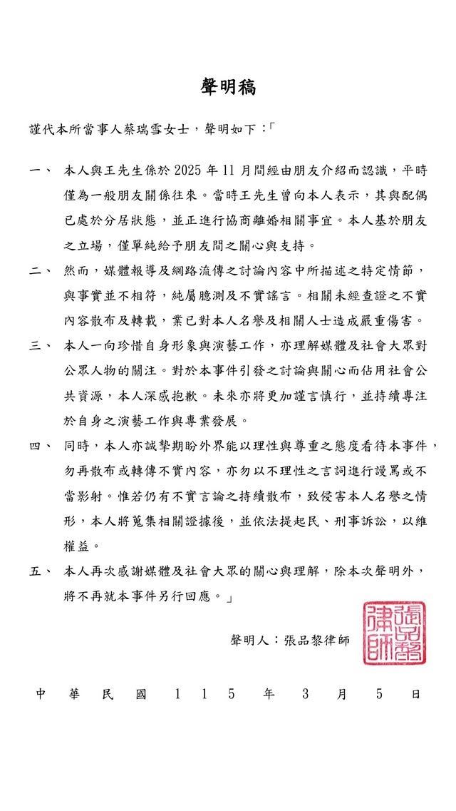
蔡瑞雪律師聲明。(圖/翻攝自蔡瑞雪IG)
蔡瑞雪律師聲明。(圖/翻攝自蔡瑞雪IG)

對此,蔡瑞雪透過社群發聲澄清,表示凱文目前「與配偶已處於分居狀態,並正進行協商離婚相關事宜」,她作為朋友,「僅單純給予朋友間的關心與支持」,強調自己並未介入婚姻關係。事件仍在網路持續發酵,網友對正宮與蔡瑞雪的支持聲浪同時存在,社群熱議不斷。

CH54三立新聞台直播
大數據推薦
全程LIVE直擊!白沙屯媽祖進香最神聖時刻!|2026白沙屯媽祖進火儀式| 寶島神很大online
熱銷商品
頻道推薦
直播✦活動
三立新聞網三立新聞網為了提供更好的閱讀內容,我們使用相關網站技術來改善使用者體驗,也尊重用戶的隱私權,特別提出聲明。
了解最新隱私權聲明