快訊
聽新聞
0:00 0:00

《周處除三害》爆分帳黑洞!片商老闆陳永雄遭控神隱 公司急發聲明

記者蒲世芸/綜合報導

電影《周處除三害》先前在中國大陸寫下驚人的30億台幣票房神話,本以為是台片進軍對岸的成功典範,沒想到現在卻驚傳演變成一場跨越中、港、台三地的「千萬債務風暴」,甚至傳出大陸發行商陳永雄疑似全面失聯,急得股東們準備祭出法律手段。對此,發行公司「英屬維京群島商叁叁喜喜」也發出正式聲明澄清反擊。

電影《周處除三害》開出好成績,監製李烈與阮經天一同出席記者會。(圖/翻攝自周處除三害臉書)
電影《周處除三害》開出好成績,監製李烈與阮經天一同出席記者會。(圖/翻攝自周處除三害臉書)

根據《鏡週刊》報導,針對遲遲拿不到的票房分潤,《周處》監製李烈已經對大陸發行商陳永雄發出「7日最後通牒」。沒想到,陳永雄疑似直接玩起「人間蒸發」,現在無論透過兩岸三地哪條人脈,通通聯絡不上人。據悉,股東們已經心死,一旦 7 天期限截止,下週就會正式提出民事與刑事訴訟,要把該拿的血汗錢通通討回來。

另外,這把火還燒到另一部片。股東調查發現,同樣由陳永雄旗下公司發行的電影《陽光女子合唱團》,票房也有7.6 億台幣的好成績。據了解,戲院端早就把約3.4 億台幣的分帳款項匯出九成,但隨著陳永雄失蹤,這筆錢現在流向不明,投資方急得像熱鍋上的螞蟻,就怕最後一毛錢都拿不到。

面對外界的排山倒海的質疑,發行公司「英屬維京群島商叁叁喜喜」發出正式聲明反擊,並表示目前相關結算作業仍在進行中。聲明中提到,跨境票房分帳涉及多項複雜程序,包括授權合約架構、票房對帳、稅務處理及金流安排等,需經過多方審核與行政流程,因此處理時間本就較長。

並強調,一切皆依照既有合約與制度進行,並無外界所稱「拖延」或「不處理」的情況。對於近期部分媒體與網路輿論的質疑,公司表示相關說法多屬揣測與不實推論,對此深感遺憾,並重申公司營運一切正常。聲明同時指出,對於散布不實資訊、損害商譽之行為,將不排除採取法律行動以維護權益。

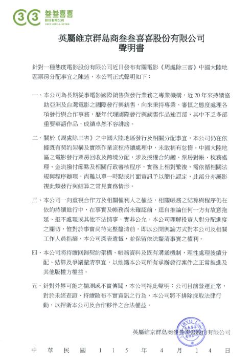
「周處除三害」發行公司發聲明,嚴正否認延遲或拒絕分帳。(圖/叁叁喜喜提供)
「周處除三害」發行公司發聲明,嚴正否認延遲或拒絕分帳。(圖/叁叁喜喜提供)

CH54三立新聞台直播
大數據推薦
🔴 颱風地震即時動態!24小時全台氣象雷達與地牛翻身監測直播
熱銷商品
頻道推薦
直播✦活動
三立新聞網三立新聞網為了提供更好的閱讀內容,我們使用相關網站技術來改善使用者體驗,也尊重用戶的隱私權,特別提出聲明。
了解最新隱私權聲明