聽新聞
0:00 0:00

輝達案圓滿!地上權塗銷+土地返還 新壽案正式畫句點

財經中心/師瑞德報導

台新新光金代新光人壽公告,11/21決議與北市府合意解約T17、T18地上權。T17面積22,860.53㎡、權利金28億元;T18面積16,038.87㎡、權利金16.02億元。解約後塗銷登記返還土地,市府依協議補償成本。(圖/記者師瑞德攝影)
台新新光金代新光人壽公告,11/21決議與北市府合意解約T17、T18地上權。T17面積22,860.53㎡、權利金28億元;T18面積16,038.87㎡、權利金16.02億元。解約後塗銷登記返還土地,市府依協議補償成本。(圖/記者師瑞德攝影)

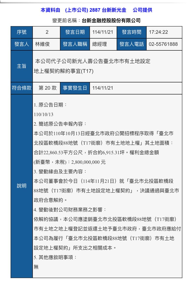
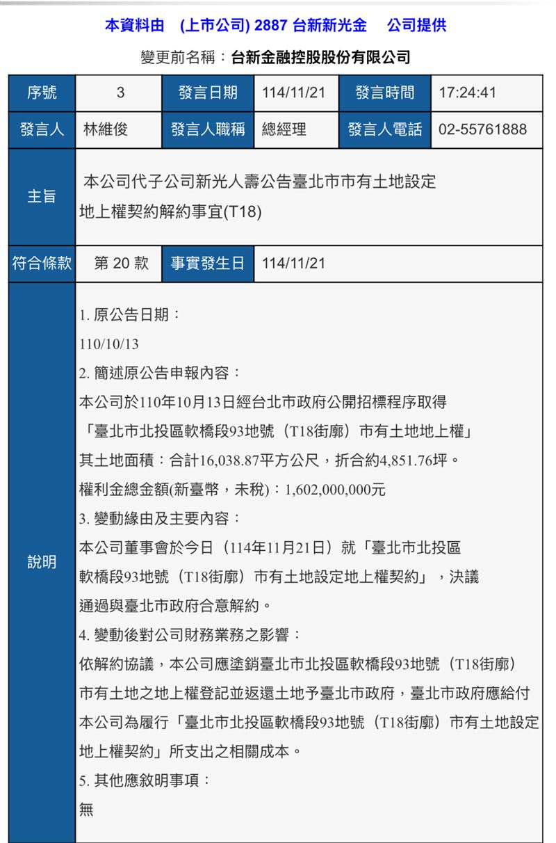
台新新光金(2887)今(21)日代子公司新光人壽發布重訊指出,董事會已於114年11月21日通過,針對臺北市北投區軟橋段兩筆市有土地地上權契約:T17街廓與T18街廓,與臺北市政府採合意方式解約,後續將依協議辦理地上權塗銷及土地返還。

公告回溯,新光人壽是在110年10月13日透過臺北市政府公開招標取得地上權。T17街廓標的為北投區軟橋段88地號,土地面積合計22,860.53平方公尺,折合約6,915.31坪,當時一次性支付權利金總額新臺幣2,800,000,000元(未稅)。T18街廓則為軟橋段93地號,面積合計16,038.87平方公尺,約4,851.76坪,權利金總額新臺幣1,602,000,000元(未稅)。兩筆地上權合計權利金約44.02億元。

依此次解約協議內容,新光人壽須塗銷T17與T18兩筆市有土地的地上權登記,並將土地返還臺北市政府;臺北市政府則需給付新光人壽因履行上述地上權契約所支出的相關成本。重訊由台新新光金總經理林維俊以發言人身分對外說明。

對台新新光金與新壽來說,T18解約代表北士科開發權利退出,短期少了不動產開發題材,但可回收已投入成本、降低長期持有與開發不確定性;而對北市與產業端,T18釋出後與T17連成一塊,等於替輝達在台灣的關鍵投資清出跑道,北士科也可能由「保險業地上權案」轉向「AI總部聚落」。

台新新光金代新壽公告,董事會同意解約北士科T18地上權。該地2021年以16.02億元得標、約1.6萬平方公尺;解約後塗銷權利返還北市,市府按協議返還新壽履約成本,對財務影響有限,不再投入開發,土地續供輝達總部規劃。(圖/翻攝自證交所網站)
台新新光金代新壽公告,董事會同意解約北士科T18地上權。該地2021年以16.02億元得標、約1.6萬平方公尺;解約後塗銷權利返還北市,市府按協議返還新壽履約成本,對財務影響有限,不再投入開發,土地續供輝達總部規劃。(圖/翻攝自證交所網站)
台新新光金代新壽公告,董事會同意解約北士科T18地上權。該地2021年以16.02億元得標、約1.6萬平方公尺;解約後塗銷權利返還北市,市府按協議返還新壽履約成本,對財務影響有限,不再投入開發,土地續供輝達總部規劃。(圖/翻攝自證交所網站)
台新新光金代新壽公告,董事會同意解約北士科T18地上權。該地2021年以16.02億元得標、約1.6萬平方公尺;解約後塗銷權利返還北市,市府按協議返還新壽履約成本,對財務影響有限,不再投入開發,土地續供輝達總部規劃。(圖/翻攝自證交所網站)
#輝達確定落腳T17、T18

【#直播中LIVE】【20260106】彩券開獎
大數據推薦
CH54三立新聞台直播
熱銷商品
頻道推薦
直播✦活動
三立新聞網三立新聞網為了提供更好的閱讀內容,我們使用相關網站技術來改善使用者體驗,也尊重用戶的隱私權,特別提出聲明。
了解最新隱私權聲明