快訊
聽新聞
0:00 0:00

獨家/美麗新宏匯影城無預警歇業!遭控半年沒繳水電費 民眾摸黑退票

生活中心/賴俊佑報導

美麗新宏匯影城12月22日無預警宣布即刻結束營業、開放退票。(圖/取自Google Maps)
美麗新宏匯影城12月22日無預警宣布即刻結束營業、開放退票。(圖/取自Google Maps)

位於新北市新莊宏匯廣場的「美麗新宏匯影城」無預警宣布12月22日結束營業,並同步開放退票,美麗新今(26)日再發聲明表示影城目前停電,退款作業只能摸黑進行,呼籲宏匯廣場應以消費者權益為先、盡速供電;對此,宏匯廣場向《三立新聞網》表示,美麗新單方面宣布結束營業,讓百貨措手不及,且自今年6月起未依約繳納水電費及垃圾處理費,經多次協調未果導致無法正常供電。

美麗新宏匯影城發聲明要求宏匯廣場以民眾權益為先、盡速供電。(圖/翻攝自美麗新宏匯影城粉專)
美麗新宏匯影城發聲明要求宏匯廣場以民眾權益為先、盡速供電。(圖/翻攝自美麗新宏匯影城粉專)

美麗新停電摸黑退票 要宏匯廣場盡速供電

美麗新宏匯影城2020年12月開幕,至今營運滿5年,未料美麗新宏匯影城12月22日宣布即刻結束營業,原本於宏匯影城使用的儲值金與團體電影優惠券,未來仍可在「美麗新台茂影城」與「美麗新大直皇家影城」繼續使用;若不便前往其他據點的消費者,也可於指定期限內申請退款。

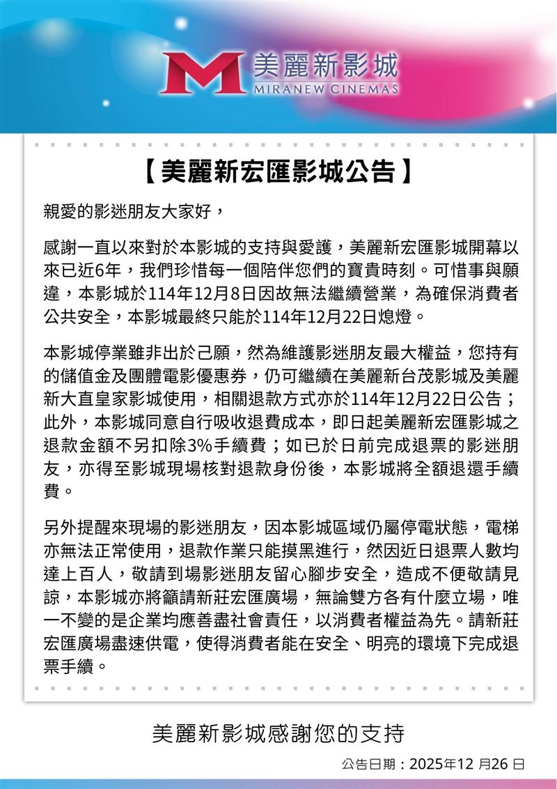
美麗新宏匯影城12月26日再發文說明,影城於12月8日因故無法繼續營業,為確保消費者公共安全,最終於12月22日熄燈,同日開放退票並自行吸收退費成本;美麗新表示,影城區域仍屬停電狀態,電梯亦無法正常使用,退款作業只能摸黑進行,「本影城亦將籲請新莊宏匯廣場,無論雙方各有什麼立場,唯一不變的是企業均應善盡社會責任,以消費者權益為先。請新莊宏匯廣場盡速供電,使得消費者能在安全、明亮的環境下完成退票手續」。

宏匯廣場反擊 美麗新單方面宣布熄燈、半年未繳電費

對於美麗新的控訴,宏匯廣場反擊,「美麗新自今年6月起未依約繳納水電費及垃圾處理費,經多次協調未果導致無法正常供電。12月23日接獲美麗新來函,逕自終止履行合約(至2025/12/22止)。本公司後續將依合約內容進行相關必要措施」。

#三立獨家 Exclusive

CH54三立新聞台直播
大數據推薦
🔴0210 LIVE 三立新聞直播-晚間新聞總整理
熱銷商品
頻道推薦
直播✦活動
三立新聞網三立新聞網為了提供更好的閱讀內容,我們使用相關網站技術來改善使用者體驗,也尊重用戶的隱私權,特別提出聲明。
了解最新隱私權聲明