快訊
聽新聞
0:00 0:00

馬郁雯爆料陳玉珍施壓中華電信喬官「行徑猶如土皇帝」 本人回應了

記者林瑞恩/台北報導

馬郁雯爆料她喬官如土皇帝 陳玉珍回應了。(組合圖/資料照)
馬郁雯爆料她喬官如土皇帝 陳玉珍回應了。(組合圖/資料照)

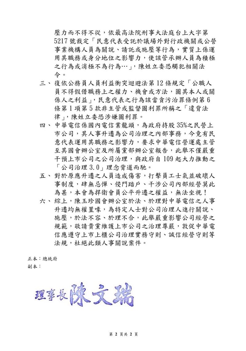
宣布投入年底台北市議員選舉的前記者馬郁雯今(5)日出示中華電信高雄營運處企業工會函爆料,國民黨立委陳玉珍要求中華電信主管,前往國民黨金門縣黨部報告人事案,施壓喬官的行徑,猶如土皇帝。針對這項爭議,陳玉珍回應,若有任何違法行為,請去檢調單位檢舉。

關於陳玉珍疑似喬官的行徑,除了平面媒體曾經報導之外,馬郁雯進一步爆料,「我獨家掌握陳玉珍委員強行喬官不是只有自由時報所報導的這一次,而是慣犯,不僅要求中華電信主管到國民黨金門縣黨部報告人事案,並且施壓,行徑猶如土皇帝」

馬郁雯點出兩大爭議點。

第一,113年9月30日,陳玉珍要求中華電信股份有限公司(以下簡稱中華電信)總人發處協理暨高雄營運處總經理柯偉震至其辦公室報告有關其金門服務中心之人事升遷案,之後亦多次要求高雄營運處總經理柯偉震至其立法院辦公室報告,嚴重干預中華電信之公司治理。

第二,113年10月14日,復要求中華電信高雄營運處金門服務中心經理王福財至國民黨金門縣黨部報告,假藉職權關說、施壓應予某李姓員工升遷,李員竟不避諱陪同在場。

馬郁雯質疑,這份陳情信,就是中華電信員工血淋淋的控訴,若陳情信內容為假,陳玉珍應該提出證據反駁、甚至提告中華電信工會自清 ; 若陳情信內容為真,那陳玉珍應該道歉、請辭立委,這樣的民意代表,民主社會怎麼能容忍?

馬郁雯指出,中華電信的公文寫的清清楚楚,你要求中華電信高雄營運處總經理柯偉震到你的立法院辦公室報告、你強迫中華電信高雄營運處金門服務中心經理王福財至國民黨金門縣黨部報告,施壓要求中華電信讓李姓員工升遷。

至於相關行徑可能衍伸的法律爭議?馬郁雯說,陳玉珍的行為已經坐實「貪污治罪條例第六條」:對於非主管或監督之事務,明知違背法律、法律授權之法規命令、職權命令、自治條例、自治規則、委辦規則或其他對多數不特定人民就一般事項所作對外發生法律效果之規定,利用職權機會或身分圖自己或其他私人不法利益,因而獲得利益者。

針對相關指控,陳玉珍回應,中華電信工會金門的幹部利用職權在金門欺壓百姓是眾人皆知的事情,只要不按照幹部的意志行事,就會在金門中華電信被打壓。

陳玉珍表示,自己身為民意代表,接受民眾陳情,挺身而出是為所當為,也是應該做的事情。如果有違法犯紀,請直接到相關單位提告、檢舉。

馬郁雯公布企業工會函。(圖/翻攝自馬郁雯臉書)
馬郁雯公布企業工會函。(圖/翻攝自馬郁雯臉書)
馬郁雯公布企業工會函。(圖/翻攝自馬郁雯臉書)
馬郁雯公布企業工會函。(圖/翻攝自馬郁雯臉書)

CH54三立新聞台直播
大數據推薦
安妞👋韓娛晚報 20260221 20:00 韓國娛樂消息,快速送到你手上!
熱銷商品
頻道推薦
直播✦活動
三立新聞網三立新聞網為了提供更好的閱讀內容,我們使用相關網站技術來改善使用者體驗,也尊重用戶的隱私權,特別提出聲明。
了解最新隱私權聲明