快訊
聽新聞
0:00 0:00

3800億+N!國民黨版對美軍購特別條例草案出爐了 八大採購項目一次看

記者林瑞恩/台北報導

國民黨版對美軍購特別條例草案內容。(圖/國民黨提供)
國民黨版對美軍購特別條例草案內容。(圖/國民黨提供)

對美軍購議題,備受各界關注。行政院版《強化防衛韌性及不對稱戰力計畫採購特別條例草案》將於6日立法院院會報告後付委審查,併案民眾黨團版審查。國民黨團今(5)日公布國民黨團版本軍購特別條例為「3800億+N」。晚間,國民黨最新提供草案內容,當中就囊括了八大採購項目。

國民黨版對美軍購特別條例草案內容。(圖/國民黨提供)
國民黨版對美軍購特別條例草案內容。(圖/國民黨提供)

對於軍購案立場,國民黨強調,黨團態度始終一致「支持合理軍購,守護國家安全!」今天,正式提出國民黨版軍購特別條例草案,從速落實具體軍購,確保預算用於提升戰力!

國民黨說明三大原則:第一,軍購內容必須符合國防作戰需求。第二,必須完成國軍建案與程序。第三,必須取得美方正式發出的發價通知書(LOA)。國民黨支持「政府對政府」的對美軍購(FMS),反對缺乏保障且弊案叢生的商業採購(DCS),確保戰力實質提升、拒絕濫花人民納稅錢!

關於條文內容,國民黨說明三大重點:

第一,從速落實具體軍購:

第一階段以美方已正式通知的8項軍購案(約3800億台幣)為基礎,一旦美方正式提出新的軍購發價書,主管機關應立即研擬第二階段特別條例草案送請立法院審議,立法院也應即刻召開朝野協商,從速完成三讀程序。

第二確保預算用於提升戰力:

政府須每會期對立法院提出執行報告,審計機關也應依法監督,若進度嚴重落後必須送監察機關調查,確保經費用於提升實質戰力,而非製造更多爭議甚至弊案。

第三,民進黨的天價軍購預算,項目模糊不清:

國民黨身為負責任的在野黨,不會放任包裹式的黑箱軍購,更不會放任弊案叢生,我們將落實監督,守護人民納稅錢,確保戰力實質提升,捍衛國家安全!

國民黨公布對美軍購特別條例草案,八大採購項目一次看。(圖/國民黨提供)
國民黨公布對美軍購特別條例草案,八大採購項目一次看。(圖/國民黨提供)

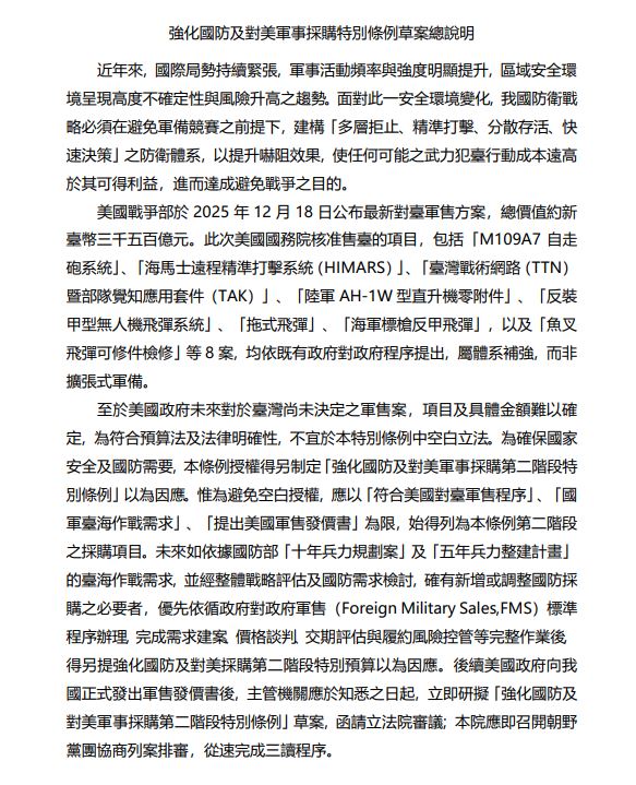
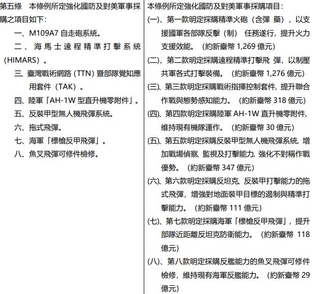
從國民黨提供的文書資料可得知,採購項目共有八項,如下:

1.M109A7 自走砲系統。 2.海馬士遠程精準打擊系 統 (HIMARS)。3.臺灣戰術網路(TTN)暨部隊覺知應用套件(TAK)。4.陸軍「AH-1W 型直升機零附件」。5.反裝甲型無人機飛彈系統。6.拖式飛彈。 7.海軍「標槍反甲飛彈」。 8.魚叉飛彈可修件檢修,維持現有海軍反艦能力。

【#直播中LIVE】【20260511】彩券開獎
大數據推薦
CH54三立新聞台直播
熱銷商品
頻道推薦
直播✦活動
三立新聞網三立新聞網為了提供更好的閱讀內容,我們使用相關網站技術來改善使用者體驗,也尊重用戶的隱私權,特別提出聲明。
了解最新隱私權聲明