快訊
聽新聞
0:00 0:00

115學測/社會科解答來了!堰塞湖時事入題 師:「背多分」時代結束

記者李育道/台北報導

115學測今天最後一天,下午考社會。(圖/大考中心提供)
115學測今天最後一天,下午考社會。(圖/大考中心提供)

大學學測第三天最後一考社會科登場,今年試題大量融入關稅、堰塞湖、AI、台積電等新聞時事,並搭配長文閱讀、圖表與跨科整合題型,考生不只要會背書,更要能讀懂資料、整合歷史、地理與公民知識;全教會社會科教師群直言,「死背書的時代正式終結」,不懂探究實作、跨科思考的考生,恐怕很難在考場中脫穎而出。

全教會115學測評論社會科教師群表示,「死背書的時代正式終結,學測社會領域三科大融合:不懂『探究實作』恐淪為考場炮灰」

全國教師會社會科教師群提出整體試題評論指出,今年命題明顯走向「跨科整合、探究實作、貼近時事」,從AI、堰塞湖、台積電到以色列攻擊伊朗、立法院法案審議程序等議題通通入題,顯示死背課本已難以應付考試,考生必須能整合歷史、地理、公民與社會三科知識,並靈活運用在真實情境中,才能拿高分。

教師群分析,今年社會領域大量出現跨科題型,題幹與選項同時融合歷史、地理與公民概念,例如以黃河奪淮入海探討軍事決策造成的人群移動、以日治時期墓園管理延伸到現代違建迫遷與法治問題,考驗學生是否能在不同時代、不同學科之間轉換思考。試題也強調宗教、歷史與生活的連結,如埃及展覽、王爺信仰、跨文化宗教交流等,讓學生從生活經驗理解歷史脈絡。

在題型上,圖表、地圖與混合題比例明顯增加,約有三分之一題目必須閱讀地圖或圖像資料,混合題配分超過20分,除了單選題,還包含問答、作圖與資料判讀,要求考生將概念轉化為圖表或文字說明。像是以通過海峽的石油運輸量分析油價變化,或用國內生產毛額GDP的圖表,探討經濟結構與跨國差異,充分體現探究實作精神。

至於難易度,教師群認為整體比去年略難,尤其在圖表與跨科整合題上,對閱讀理解與分析能力要求更高;但部分公民題偏向基本概念理解,非選擇題仍能有效區分學生程度。

高中教師歷史科評論,整體而言歷史試題考察重點主要在基礎知識、閱讀文意理解、資料判讀與歷史觀點詮釋的綜合能力,屬於難易適中,有一定鑑別度。

地理試題的命題素材包含臺灣的環境、產業、交通與都市,如第16題的「崙」字地名的推論、第18題的運輸活動與地方生活圈、第31題花東一帶糖業發展與地形特徵等,多以台灣地理的基本概念作為判斷選項是否正確的依據,考生可藉由生活經驗與地理知識正確解題;另第19題南亞的堰塞湖衛星影像判識,透過此情境喚起考生對花蓮馬太鞍堰塞湖的重視與了解。整體而言難易適中。

公民與社會部分,「覺察、肯認與同理關懷」高中教師認為,本次試題帶出群體意識的覺察與反思,例如第32-33 題組面對原住民族傳統領域的土地議題,政府透過多階段的法律措施,處理歷史上殖民統治的土地不正義問題;又如第50-51題組我國曾以禁播布袋戲節目,透過公權力抑制本土語言文化,即使在政府強力推動國語運動政策下,民間仍於選舉場合和文學創作上,展現本土語言的草根力量。整體試題的難易度預估為中間偏易。

入闈考生則表示,此次著重文本分析理解與脈絡統整判斷,考生須仔細閱讀文章並摘取重點後,進一步推理出正確答案,如公民與社會科第32題須統整全文並充分理解法律概念與民事法原理,進而判斷政府針對原住民族保留地所採取之措施。如歷史科第10題以邱吉爾演講詞考察二次大戰的同盟國陣營;第55題透過旅行記錄呈現英國在亞洲殖民統治的方式,第44題則從不同角度檢視義和團事件,並比較不同觀點之差異,令人驚豔。同時亦重視考察文字與地圖的相互對照,如地理科第47至49題更扣合中美貿易戰與烏俄戰爭下的影響,考生能否根據題文與地圖了解國際貿易互動與區域互賴概念。整體試卷難度適中,正確解讀題意並掌握課內知識,可取得一定的基本分數。

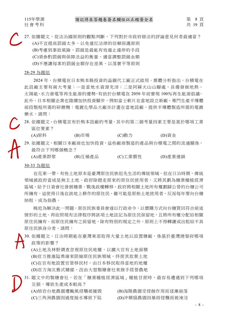
「Good全名師教學團隊」社會歷史科蔡承峰老師/地理科鄭 瑞老師/公民科吳曄老師稍早親自試題,提供考試解答,如下(實際解答仍待大考中心公布):

學測社會科解答。(圖/Good全名師教學團隊執行長顧 全)
學測社會科解答。(圖/Good全名師教學團隊執行長顧 全)
學測社會科解答。(圖/Good全名師教學團隊執行長顧 全)
學測社會科解答。(圖/Good全名師教學團隊執行長顧 全)
學測社會科解答。(圖/Good全名師教學團隊執行長顧 全)
學測社會科解答。(圖/Good全名師教學團隊執行長顧 全)
學測社會科解答。(圖/Good全名師教學團隊執行長顧 全)
學測社會科解答。(圖/Good全名師教學團隊執行長顧 全)
學測社會科解答。(圖/Good全名師教學團隊執行長顧 全)
學測社會科解答。(圖/Good全名師教學團隊執行長顧 全)
學測社會科解答。(圖/Good全名師教學團隊執行長顧 全)
學測社會科解答。(圖/Good全名師教學團隊執行長顧 全)
學測社會科解答。(圖/Good全名師教學團隊執行長顧 全)
學測社會科解答。(圖/Good全名師教學團隊執行長顧 全)
學測社會科解答。(圖/Good全名師教學團隊執行長顧 全)
學測社會科解答。(圖/Good全名師教學團隊執行長顧 全)
學測社會科解答。(圖/Good全名師教學團隊執行長顧 全)
學測社會科解答。(圖/Good全名師教學團隊執行長顧 全)

【🔴LIVE直播】WBC經典賽:台灣 vs 捷克🔥 週末早午餐看球派對!
大數據推薦
CH54三立新聞台直播
熱銷商品
頻道推薦
直播✦活動
三立新聞網三立新聞網為了提供更好的閱讀內容,我們使用相關網站技術來改善使用者體驗,也尊重用戶的隱私權,特別提出聲明。
了解最新隱私權聲明